
农业农村部国家发展改革委 财政部自然资源部关于印发《全国现代设施农业建设规划(2023—2030年)》的通知
各省、自治区、直辖市及计划单列市农业农村(农牧)、渔业、发展
改革、财政、自然资源(海洋)厅(局、委),新疆生产建设兵团农业
农村局、发展改革委、财政局、自然资源局,北大荒农垦集团有限公司,广东省农垦总局:
贯彻落实党的二十大精神和中央有关部署,为加快现代设施农业发展,农业农村部、国家发展改革委、财政部、自然资源部制定了《全国现代设施农业建设规划(2023—2030年)》。现印发给你们,请结合实际认真组织实施。
农业农村部
财 政 部 国家发展改革委
自然资源部
2023年6月9日
全国现代设施农业建设规划
(2023—2030年)
前 言
现代设施农业是利用现代信息技术、生物技术、工程装备技术与现代经营管理方式,为动植物生长提供相对可控制的环境条件,在一定程度上摆脱自然依赖进行高效生产的农业类型,涵盖设施种植、设施畜牧、设施渔业和提供支撑服务的公共设施等。其中,设施种植业包括日光温室、连栋温室和植物工厂以及不改变耕地地类的拱棚、塑料大棚等,设施畜牧业包括集约化工厂化设施畜禽养殖场等,设施渔业包括标准化池塘、工厂化循环水和深远海养殖渔场、沿海渔港等,公共服务设施包括产前的集约化育苗、产后的冷藏保鲜、冷链物流和仓储烘干等。
为贯彻落实习近平总书记重要指示精神和党中央、国务院决策部署,加快现代设施农业发展,依据《“十四五”推进农业农村现代化规划》、《全国国土空间规划纲要(2021—2035年)》、《“十四五”农业农村现代化重大工程建设总体规划》等,编制本规划。
规划期为2023—2030年,展望到2035年。
一、建设背景
(一)重大意义
当前,我国已迈上全面建设社会主义现代化国家新征程,经济发展和城乡居民消费加快升级,食物消费需求日益多元,发展现代设施农业任务紧迫、意义重大。
保障粮食和重要农产品稳定安全供给的现实需要。我国主要粮食品种供给充足,但结构性矛盾突出。在耕地水资源约束日益趋紧的背景下,满足人民群众日益多元化的食物消费需求还面临较大压力。要加快建设现代设施农业,拓展农业生产可能性边界,在确保粮食供给的同时,保障肉类、蔬菜、水果、水产品等各类食物供给。
推进农业现代化助力农业强国建设的现实需要。设施完备配套是现代农业的突出标志。世界农业发达国家普遍将发展现代设施农业作为增强农业国际竞争力的重要措施,广泛应用先进要素,提高农业资源利用率、劳动生产率和土地产出率。要加快建设现代设施农业,促进设施农业集约化、标准化、机械化、绿色化、数字化发展,以基础设施现代化促进农业农村现代化,夯实农业强国建设基础。
扩大农业农村投资激活农村内需的现实需要。当前我国经济面临需求收缩、供给冲击、预期转弱三重压力,需要把扩大内需摆在优先位置。建设设施农业可以带动钢筋水泥建材等原材料消
费,促进装备制造、智能设施等配套产业发展,投资拉动效应强劲,
是扩大内需的重要内容。要引导撬动金融社会资本加大投入,补
上农业农村基础设施短板,形成有效投资,夯实农村内需基础。
拓宽农民增收致富渠道的现实需要。增加农民收入是三农工作的中心任务。当前,农民经营增收空间收窄,外出务工增收放缓,持续增收压力加大。要加快建设现代设施农业,将先进适用的新技术、新品种、新装备引入农业,促进农业经营增效,带动农民就业增收,让农民腰包鼓起来、生活富起来。
(二)发展现状
经过多年发展,我国设施农业建设取得明显成效,为保障农产品有效供给、促进农民增收发挥了积极作用。
设施规模持续扩大。2021年,全国设施种植面积达到4000万亩左右,其中设施蔬菜面积占80%以上,位居世界首位。畜禽规模化设施化养殖稳步发展,生猪、奶牛和蛋鸡肉鸡规模化率提高到60%、70%和80%。工厂化水产养殖快速发展,养殖水体近1亿立方米,比2015年增长40%左右。
设施产能稳步提升。2021年,设施蔬菜产量达到2.3亿吨,占蔬菜总产量的30%。全国肉类、禽蛋、奶类年产量分别达到8990万吨、3409万吨和3778万吨,70%由规模养殖场提供。设施渔业养殖产量达到2600万吨以上,占水产品养殖产量的52%。设施农业已成为城乡居民菜肉蛋奶等各类农产品供应的重要来源。
技术装备逐步改善。生产管理自动控制、新型水肥一体化、生物生长动态监测等设备加快普及,物联网、人工智能机器人等现代技术加速应用,设施种植机械化率超过42%,大型畜牧养殖场基本实现关键环节机械化自动化,“深蓝1号”等深远海大型智能养殖渔场投产应用。
资源节约成效明显。节水节地节肥节药技术在设施农业领域广泛应用,高效设施种植比大田用水效率提高50%以上,农药与化肥使用量相对减少30%和20%以上。全自动化鸡舍比普通鸡舍节约1/4的劳动力而综合生产效率可提高3.75倍,工厂化循环水养殖单产达6千克/立方米以上,用地比传统养殖模式节省90%左右。
(三)问题挑战
我国现代设施农业发展总量还不足、质量还不高,相比发达国家仍有较大差距,还不能适应建设农业强国的需要,面临不少困难和挑战。
总量不足与设施落后并存。设施种植业虽然具备一定规模,但布局不够合理、装备较为落后,近80%的分布在黄淮海、环渤海以及长江中下游等粮食主产区,中小拱棚和塑料大棚等面积占比70%以上。设施畜牧和设施渔业总量不足,肉牛肉羊养殖规模化率分别仅为33%和45%,水产设施养殖池塘与传统网箱等装备老旧问题普遍存在。技术装备仍不配套,部分专用种养品种、精细化调控设备、重要数据管理软件还依赖进口,机械化、智能化水平总体较低。
绿色转型任务较重。设施种植作物品种单一、连作障碍严重,化肥农药用量偏大。畜禽规模设施养殖种养主体分离,种养循环不畅。水产养殖尾水处理率低,水体富营养化问题凸显。传统设施农业耗能大,新型清洁可再生能源应用不足。
集约生产有待加强。土地利用仍较粗放,传统厚土墙日光温室土地利用率不足40%。经营主体规模小、组织化程度低,人均温室管理面积不到发达国家的1/5,人均饲养管理家禽数量仅为发达国家的1/6左右,工厂化循环水养殖单产仅为发达国家的1/3左右。
配套服务较为滞后。设施农业标准体系不健全。设施农业的设计建造、配套设备研发制造和运行维护等社会化服务发展滞后。全产业链开发不够,商品化育苗、仓储保鲜与冷链物流、粮食产地烘干等短板突出。品牌营销服务不足,市场供需信息对接不畅。
要素保障支撑不足。发展设施农业需要加强用地保障。建设投资大,经营风险高,金融保险产品供给跟不上。现代设施生产技术培训不足,专业化管理人员和技术人员相对缺乏,难以支撑设施农业快速发展需要。
(四)面临机遇
发展现代设施农业具备诸多积极因素,面临难得机遇。
政策导向更加鲜明。党的二十大报告提出树立大食物观,发展设施农业,构建多元化食物供给体系,为加快设施农业发展提供了根本遵循。发展设施农业作为全面推进乡村振兴、加快建设农业强国的重点任务,政策体系不断完善,人才、资金、信息等资源要素向设施农业加快聚集,为发展现代设施农业提供有力保障。
科技支撑更加有力。以生物技术和信息技术为特征的新一轮农业科技革命深入推进,新品种、新技术、新装备在设施农业加快集成推广,不同类型的绿色技术模式不断集成应用,为发展现代设施农业提供强大动力。
市场驱动更加强劲。扩大内需战略深入实施,城乡居民收入水平不断提高,国内超大规模市场优势不断显现,农村消费潜力充分释放,优质多样的农产品需求不断扩大,为发展现代设施农业创造更广阔市场空间。
投入渠道更加多元。设施农业成为扩大农业农村投资的重点领域,财政投入不断加大,金融支持力度不断加强,社会资本参与积极性不断激发,多元投入格局加快形成,为设施农业建设创造有利条件。
综合判断,未来一个时期是现代设施农业发展的关键期,必须抓住机遇、聚焦重点,加大投入、加强建设,加快促进设施农业全面转型升级,筑牢农业强国建设基础。
二、总体要求
(一)指导思想
以习近平新时代中国特色社会主义思想为指导,全面贯彻落实党的二十大精神,完整、准确、全面贯彻新发展理念,加快构建新发展格局,着力推动高质量发展,锚定建设农业强国目标,牢固树立大食物观,以稳产保供和满足市场多样化、优质化消费需求为目标,以优化设施农业布局、适度扩大规模、升级改造老旧设施为重点,以提高光热水土等农业资源利用率和要素投入产出率为核心,以强化技术装备升级和现代科技支撑为关键,主要依靠市场力量,发挥政府引导作用,持续提升设施农业集约化、标准化、机械化、绿色化、数字化水平,加快发展农业工厂等设施农业新业态,不断提高质量效益和竞争力,构建布局科学、用地节约、智慧高效、绿色安全、保障有力的现代设施农业发展格局,为拓展食物来源、保障粮食和重要农产品稳定安全供给提供有力支撑。
(二)主要原则
———坚持资源集约节约。用好有限的耕地和水资源,提高现代设施农业用地用水效率。在保护生态和不增加用水总量前提下,合理利用各种非耕地资源,科学利用戈壁、沙漠等发展设施农业,向非耕地要面积、向立体要空间。
———坚持科技创新引领。突出科技创新在设施农业发展中的关键作用,聚焦智能温室、立体养殖、仓储保鲜冷链物流、粮食烘干等领域突出短板,大力推进自主创新、协同攻关,促进设施结构、专用品种、智能装备、农机农艺等方面技术研发与集成配套,强化高效农机、先进智能装备和管理系统推广应用,探索打造数字农业工厂、未来智慧农场。
———坚持生产绿色循环。加快现代设施农业生产方式绿色转型,推进农业投入品全过程减量、废弃物全量资源化利用,推广太阳能等新能源及节能环保设施设备,全产业链拓展设施农业绿色发展空间,增加绿色优质农产品供给,促进生产生态协调发展。
———坚持市场主体多元。发挥政府在规划引导、政策扶持、市场监管等方面作用,充分发挥市场主体作用,引导农业产业化龙头企业、农民合作社、家庭农场、农业社会化服务组织等主体参与,促进优势互补、衔接配套、高效协同。
(三)规划目标
到2030年,全国现代设施农业规模进一步扩大,区域布局更加合理,科技装备条件显著改善,稳产保供能力进一步提升,设施农业劳动生产率、土地产出率和资源利用率明显提高,发展质量效益和竞争力不断增强,从事设施农业生产的农民收入大幅增长。
实现稳产保供水平提升。利用非耕地发展的设施农业规模稳步扩大,菜肉蛋奶等主要设施农产品产能进一步提升,设施蔬菜产量占蔬菜总产量比重提高到40%,全国主要大中城市蔬菜自给水平持续提升,畜牧养殖规模化率达到83%,设施渔业养殖水产品产量占水产品养殖总产量比重达到60%,有力保障设施农产品的稳定安全供给。
实现科技装备水平提升。设施农业科技水平持续提升,技术集成协同创新能力显著增强,新型设施结构、新材料和节能降耗技术装备应用取得明显进展,高端专用品种进口替代取得明显成效,设施农业科技进步贡献率与机械化率分别达到70%和60%,智能装备与数字化管理水平明显提高。
实现质量效益水平提升。设施农业发展质量效益实现新提升,规模化经营、社会化服务、标准化生产水平显著提升,劳动生产率与土地产出率不断提高,设施农业产业链价值链结构持续优化,设施农业总产值增长40%以上,建成一批现代设施农业基地(场、区),打造产业链条齐全、社会化服务效应大的产业集群,示范带动农民持续增收成效显著。
实现绿色发展水平提升。设施农业绿色发展全面推进,设施种植农药化肥利用效率进一步提高,节水灌溉技术全面普及,水肥一体化应用率显著提升;畜禽规模养殖场粪污处理设施装备配套率达100%,池塘和工厂化等设施养殖尾水排放达到相关管控要求,设施农产品质量安全抽检合格率稳定在98%。
展望2035年,设施农业全面升级,供给保障能力更加有力,技术装备达到国际先进水平,生产效率、产出质量和带动作用明显提升,基本满足人民群众多样化、优质化食物消费需求。
指标注释:1.设施农业总产值:统计口径包括设施种植、畜禽规模养殖和设施渔业养殖等三个领域产值之和,其中设施种植产值依据设施蔬菜产值占蔬菜产值比重估算,设施畜牧养殖产值依据畜牧产值与畜禽规模养殖率的乘积估算,设施渔业养殖产值由水产养殖产值与设施水产品产量占比乘积估算。2.设施农业科技进步贡献率:统计计算口径指设施种植、畜牧和渔业三个领域的科技进步贡献率加权之和,其中三个领域加权的权重为设施种植、设施畜牧、设施渔业的产值分别占设施农业产值的比重,计算公式为:设施农业科技进步贡献率=(设施种植产值/设施农业产值)∗种植业科技进步贡献率+(设施畜牧产值/设施农业产值)∗畜牧业科技进步贡献率+(设施渔业产值/设施农业产值)∗渔业科技进步贡献率。3.畜牧养殖机械化率和水产养殖机械化率:畜牧养殖机械化率统计口径指畜牧养殖中使用机械收获饲草、饲草料加工、饲喂、清粪、环控、挤奶、剪毛、捡蛋比例的加权数;水产养殖机械化率统计口径指池塘养殖、网箱养殖、工厂化养殖、筏式与吊笼及底播养殖中使用机械生产比例的加权数。
三、重点任务
立足种植、畜牧、渔业等行业特点,因地制宜探索推广先进性与实用性相结合的设施农业类型,加快走适合我国国情农情的现代设施农业发展之路。
(一)建设以节能宜机为主的现代设施种植业
统筹强化粮食与“菜篮子”产品稳产保供,坚持存量改造与增量拓展并重,发展节能节本、高产高效新型现代设施种植业,加强非耕地资源开发利用,创新研发一批引领性、前瞻性关键技术,推进绿色化标准化机械化智能化生产,稳步提升优质果蔬等的供给能力。
加快传统优势产区设施改造提升。以黄淮海和环渤海地区、长江流域和西北地区等设施种植传统优势产区为主,整县推进实施老旧低效设施改造,加快推广现代信息技术和设施装备,有序推进产业提档升级。改造棚型结构。推广新型复合保温墙体,优化屋面结构,提高保温蓄热性能。推广热浸镀锌钢架结构,增高增宽去立柱,扩大生产作业空间,增强设施安全性,提高宜机化水平。升级设施装备。推广应急补光、水肥一体化等自动化调控设备,以及打药机、物流运输机械等省力化作业装备,增配作物长势视频监控等环境和作物生长等信息监测设备,提升机械化、自动化、智能化水平。推广新型技术。配套薄膜太阳能、高透光光伏等新能源装备,探索设施农业热电联产等节能模式。推广土壤连作障碍综合治理等绿色生产技术。示范推广设施种植装备专用传感器、自动作业、精准作业和智能运维管理等关键装备技术,加快国产成熟技术装备与工艺材料的推广应用。
引导潜力区实施非耕地设施农业开发。以生态保护和资源合理利用为前提,以戈壁和盐碱地等土地后备资源潜力区为重点,有序推进西北戈壁、黄淮海和环渤海盐碱地等非耕地现代设施农业园区化开发,带动全国新增非耕地现代设施农业100万亩左右。
发展蓄热保温、无土节水戈壁设施农业。建设具有良好蓄热保温性能的装配式日光温室、大跨度多源蓄热型塑料大棚、外保温型塑料大棚,铺设轻简化营养液栽培和基质栽培种植设施,配套临时应急加温、省力运输机械等装备和集中式水处理中心。发展节能防寒、高效绿色盐碱地设施农业。以发展节能日光温室和大跨度塑料大棚为主,推广新材料、新棚型,提升冬季保温防寒、夏季通风散热能力。建设以水压盐、暗管排盐等排水排盐系统,装配微咸水高效处理设施,推广无土栽培、水肥一体化和绿色防控技术装备。
强化大中城市现代化都市设施农业建设。以全国超大、特大和大中城市郊区及其周边区域为重点,突出发展现代都市型智慧设施农业,建设一批全年生产、立体种植、智能调控的连栋温室和植物工厂等高端生产设施,形成一批布局合理、高产高效的现代设施农业标准化园区。发展立体化种植。根据作物特点,发展多层立体等栽培模式,建设一批垂直农场,促进空间高效利用,提升不同区域、不同品种植物工厂光效和能效。推广无土化栽培。建设基质栽培系统、营养液循环系统,采用可降解材料代替土壤、使用多通道精准型配肥设备,按需配制营养液进行水培或雾(气)培。推行智能化管理。加快与设施结构、栽培方式相配套的国产化智慧温室生产管控系统建设,结合作物生长模型对光照、温湿度等环境因子、综合能耗等进行精准自动调控。加快集成熟化自动化、智能化成套装备和先进技术,加大高效嫁接机器人、温室巡检机器人、自动植保机器人、采摘机器人等智能装备的推广力度。
建设提升现代设施育苗(秧)中心。以蔬菜和水稻生产大县为重点,合理布局建设集约化育苗(秧)中心,扩大设施蔬菜优质种苗、水稻良种秧苗商品化供给覆盖面,有效解决小农户育苗难、成本高、质量差的问题。建设集约生产设施。北方地区重点建设日光温室、大跨度保温塑料大棚和连栋玻璃温室等育苗生产设施,南方地区重点建设连栋塑料大棚育苗生产设施。配套自动育苗装备。集成推广自动化播种线、全自动嫁接机、自动分级移栽机、催芽室、愈合室等工厂化育苗装备,实现育苗全程自动化作业管理。加强环境精准调控。配置室外气象站、室内环境传感器、种苗长势视频监控系统等数据采集设备,以及补光、电动开窗、电动卷帘、二氧化碳施肥等环境控制系统,实现温室大棚光温水等环境自动调控。
(二)建设以高效集约为主的现代设施畜牧业
坚持稳定生猪家禽产能、拓展肉牛肉羊与奶牛产能,改造提升设施畜牧养殖,推广不同区域、不同畜种的设施养殖标准和技术模式,加快畜牧设施养殖向高效集约型升级。
加快规模养殖场设施化改造升级。推动畜禽规模养殖场配套和完善精准饲喂、自动饮水、电子识别、状态监测、疫病防控等设备及控制系统,实现高效节约养殖。完善智能环境控制设备,应用环
境自动监测、自动通风、清洗消毒、无害化处理、除臭、降温、湿度调节设备以及智能控制系统,实现圈舍环境自动调节。完善节水清粪、好氧发酵、厌氧发酵、粪肥还田等粪污处理利用设施装备,实现粪污资源化利用。
稳步推进生猪家禽立体化设施养殖建设。在土地资源相对紧缺的地区,以节约集约用地为前提,发展生猪家禽立体化设施养殖场。建设立体多层养殖圈舍,因地制宜推广高层楼房养猪,配备全流程高效生产设备和智能化管理系统,实现从基础母猪到出栏育肥猪全过程封闭式饲养。推广叠层笼养,建设封闭式蛋鸡、肉鸡圈舍,配备精准饲养管理、育雏孵化、疫病防控、环境控制、粪污资源化利用、鸡蛋收集和分级包装等设备,实现蛋鸡、肉鸡高效产出。
加快肉牛肉羊集约化设施养殖建设。在巩固提升传统主产区基础上,挖掘潜力发展区,建设一批肉牛肉羊集约化设施养殖场,增加基础母畜数量,提高生产效率。发展标准化圈舍。农牧交错区重点建设适宜半舍饲半放牧的标准化圈舍,牧区重点建设牲畜越冬棚圈等生产设施,推广装配式可移动圈舍与成套设备,农区重点改造升级以舍饲为主的标准化圈舍,配套自动称重分栏(群)、自动饲喂、通风保温、疫病防控等设施。完善自动清粪、固液分离、厌氧发酵、粪肥还田、污水处理等粪污处理设施设备,促进粪污资源无害化处理和就地就近转化利用。配套饲草基地。发展人工种草,建设规模化专业化优质饲草料基地,配套饲草收割、打捆、青贮等设施设备。加强南方草山草坡改良,推行种草养畜。
建设奶牛智慧养殖场。以奶业主产省为重点,兼顾南方潜力区和特色奶产区,以节本增效为目标,提升规模养殖场草畜配套比例、资源利用效率和数字化应用水平,提升奶业发展质量。建设智慧养殖圈舍。配备自动喷淋、环境控制、自动饲喂等数字化设施设备,推进智能项圈、计步定位、自动计量、个体识别等物联化设备改造,实现牛舍环境智能调节、奶牛健康监测、疫病防控、进食数据分析和成本精准管理。完善自动粪污处理设施。升级智能挤奶系统。加强奶厅、挤奶、储运等设施设备物联化、智能化改造升级,配置自动挤奶、自动计量、质量在线检测、快速冷却等设施设备,实现挤奶数据自动收集与分析。强化优质牧草供给。推广高效饲喂技术和粗饲料就地就近供应典型模式,因地制宜扩大优质饲草料和饲用作物种植,建设规模化专业化优质饲草料基地,加快推进饲草料品种专业化、生产规模化、供给商品化。
(三)建设以生态健康养殖为主的现代设施渔业
坚持扩产能、优结构相结合,以水域滩涂承载力为前提,优化设施渔业生产力布局,推进池塘标准化改造,大力发展工厂化循环水和深远海大型养殖渔场等设施渔业,积极拓展设施渔业绿色养殖空间。
加快传统养殖水域设施提档升级。以水产养殖大县为重点,推进传统设施渔业养殖标准化工厂化生态化改造及池塘养殖多功能智能化设备研发应用,加强宜渔盐碱地开发利用,提高水产养殖效率。推进标准化改造。开展传统养殖池塘护坡加固、清淤加深、陆基养殖池安装、池塘工程化养殖水槽修造,配备精准投喂系统、智能化增氧系统、水质监控系统、疫苗自动注射机、自动施药机、起捕采收设备等。推进工厂化养殖设施建设和装备智能化升级。开展工厂化繁育和养殖车间等基础设施建设提升,集成物理过滤、生物净化、杀菌消毒、脱气增氧水处理设备,配备精准投饲、分级计数、起捕采收等智能化精准作业装备,搭建物联网系统,推动工厂化养殖智能化水平提升。推进生态化处理。推进池塘养殖多功能智能化设备研发应用和池塘生态养殖装备技术及管控系统集成应用,在传统养殖池塘实施尾水净化工程,修建生态沟渠、沉淀池、生物接触氧化池、生态塘、过滤坝等尾水处理设施,配备微滤机等水处理设施设备,促进养殖尾水循环利用或达标排放。有效推广盐碱地池塘养殖,实现以渔降盐治碱。
推进深远海设施渔业拓面提质。以黄渤海区、东海区和南海区水深适宜、水质良好的海域为重点,建设深远海大型智能化养殖渔场,拓展水产养殖空间。建设重力式深水网箱。依据养殖规划和养殖容量进行科学布局,应用高分子量网衣材料和海洋防腐材料,大力发展技术成熟、经济适用的重力式网箱养殖,配套建设养殖自动控制和数字化管理系统、海洋监测系统、病害预防诊疗管理系统、水下监控系统、水环境监测设备、水下洗网机、养殖安全环保设备等。建设桁架类网箱和养殖工船。推动大型养殖渔场建设网箱箱体、工船船体,配备智慧养殖管理系统、清洁能源系统、定位导航系统、饲料存储装置、自动化投喂系统、成鱼自动搜捕系统、机械化起捕设备、网衣提升系统、网衣清洗机、物联网信息系统、海水制淡设备、养殖安全环保设备、海上冷链物流等。
推进渔港设施升级改造。在沿海主要渔区建设一批沿海中心渔港和一级渔港,提高渔港安全避风和生产服务能力,拓展渔港多元服务功能。完善渔港公益性设施。建设防波堤、拦沙堤、码头、护岸、港区道路、供电照明、给排水消防、渔港信息化管理、污染防治等基础设施。配套渔港经营性设施。建设水产品交易市场、冷藏制冰厂、水产品加工、绳网厂、修船厂、油库、物资供应设施、渔船修造设施、休闲旅游设施等,促进港区经济快速发展。
(四)建设以仓储保鲜和烘干为主的现代物流设施
强化设施农业产业链的配套建设,重点提升粮食产地烘干能力,完善产地仓储保鲜冷链物流设施,有效减少粮食和“菜篮子”产品的产后损失和流通环节浪费,为构建双循环新格局提供有力支撑。
建设提升产地加工仓储保鲜冷链物流设施。加快补齐产地预冷、清洗加工、分拣包装、仓储保鲜、物流配送等设施短板,提升技术装备水平,畅通衔接转运通道,全面建成以产地冷链集配中心和产地仓储保鲜设施为支撑的冷链物流节点设施网络。建设产地仓
储保鲜设施。以蔬菜水果等鲜活农产品生产大县为重点,分区分片、合理集中建设产地仓储保鲜设施,配套高效预冷、智能冷藏、稳定贮藏设施设备,完善产地冷链物流设施网络。健全产地冷链集配中心。依托龙头企业、物流公司等主体和现代农业产业园、加工物流园等园区,分类分级建设具有仓储保鲜、初加工、冷链配送能力的产地冷链集配中心、园区冷链物流中心,融合供销合作社、邮政快递、生鲜电商等渠道网络,打造产地冷链物流体系的重要节点。
建设提升粮食减损绿色烘干设施。统筹现有粮食烘干设施和实际需求缺口,填平补齐建设一批粮食烘干中心和烘干点,形成以烘干中心为支撑、烘干点为补充的粮食产后减损绿色烘干体系。推进烘干设施综合利用,提升设施果蔬干燥加工能力。建设粮食烘干中心。根据不同粮食品种生产情况和补足粮食产地烘干能力的需要,合理布局建设标准化粮食烘干中心,建设内容包括粮食烘干机和配套的清选机、烘前仓、烘后仓、皮带输送机、提升机、除尘系统、仓储设施以及烘干厂区房等,其中烘干机配备多台(套)设备,进行组合式作业。建设粮食烘干点。建设内容包括粮食烘干机和配套的清选机、皮带输送机、提升机、除尘系统以及烘干厂区房等,主要以南方稻谷为烘干对象,烘干机配备单台(套)设备。
四、重大工程
(一)现代设施农业提升工程
着眼提升设施农产品稳产保供能力,实施大中城市区域现代设施农业标准化园区建设、传统优势产区设施改造提升、戈壁盐碱地现代设施种植建设等项目,加快新技术、新材料与新装备推广应用,培育先进设施农业新业态,强化科技装备支撑,示范引领现代设施农业升级。
———大中城市设施农业标准化园区建设项目。重点在京津冀、长三角、粤港澳大湾区、成渝双城经济圈等100万人口以上的全国大中城市郊区,建设200个百亩以上的现代设施农业标准化园区。建设植物工厂等先进设施,推动全封闭精准环境控制、不同区域不同品种植物工厂光效能效提升、智能化无人化成套装备等先进技术的集成熟化。推动园区老旧生产设施改造提升,优化设施结构性能,开展与设施结构、栽培方式相配套的数字化生产管理系统开发建设。建设提升园区公共基础设施配套,完善园区水、电、路等基础设施与设施农业技术服务体系。
———现代设施农业改造提升项目。在设施农业传统优势产区开展老旧劣质设施改造提升,在设施农业重点区域整县实施现代设施农业改造提升项目,完成改造提升200万亩,其中日光温室改造100万亩、塑料棚改造100万亩。按照补短板、强弱项的要求,加快老旧设施宜机化改造,示范推广适宜机械化生产的标准化温室,推广高效移栽与采收、环境自动调控、水肥一体化智能控制和作物生长信息监测等技术装备,推动现代农业全产业链标准化,提高设施规模化、机械化和智能化水平。

(二)戈壁盐碱地现代设施种植建设工程
合理利用戈壁、盐碱地等非耕地发展设施农业,在保护生态环境基础上,实施西北戈壁、黄淮海和环渤海盐碱地现代设施农业开发项目,带动全国利用非耕地发展现代设施农业面积新增100万亩以上。
———西北戈壁现代设施种植开发项目。推广甘肃等地戈壁设施农业建设经验做法,重点在山西、内蒙古、陕西、甘肃、青海、宁夏、新疆以及新疆生产建设兵团等地区,建设300个千亩以上戈壁设施农业园区。推动园区建设高标准日光温室等高效生产设施,搭建无土栽培基质标准化生产中心,推广营养液栽培和不同材料基质栽培的配套技术,提升园区水电路气、冷链物流等配套设施。
———黄淮海和环渤海盐碱地现代设施种植开发项目。在黄淮海和环渤海的盐碱地分布区域,重点在天津、河北、辽宁、江苏、山东等省份,建设200个千亩以上盐碱地设施农业园区。推动园区建设节能日光温室,适度发展大跨度塑料大棚,建设园区工厂化种苗场与标准化基质厂,集成推广专用品种、基质无土栽培技术、水肥一体化等高效节水、绿色防控生产技术,提升园区水电路气、冷链物流等配套设施。

(三)现代设施集约化育苗(秧)建设工程
大力发展水稻、蔬菜集约化育苗(秧),重点在优势产区实施现代设施集约化育苗(秧)中心建设项目,加快补齐商品化育苗(秧)短板,满足水稻、蔬菜种植对高质量健康种苗的需求。
———现代设施集约化育苗(秧)中心建设项目。在长江流域和华南地区双季稻生产大县,建设6000个左右早稻集中育秧中心,建设育秧温室大棚、播种出苗车间和育秧设施设备。在蔬菜播种面积千万亩以上的16个蔬菜大省、10个设施蔬菜重点省份,建设300个集约化育苗中心,重点建设覆盖全面的设施化集约化育苗体系,推广以全程自动化为特色的温室潮汐式物流苗床生产模式。根据不同生态条件、种植制度等,鼓励“一棚多用、农棚农用”,支持蔬菜育苗温室大棚开展季节性水稻育秧、油菜育苗。

(四)高效节地设施畜牧建设工程
着眼稳定优化产能、提升养殖用地效率,重点实施工厂化集约化设施畜牧养殖场建设项目,发展工厂化集约化的节地高效型设施畜牧养殖,提升设施畜牧养殖土地产出率、资源利用率与劳动生产率。
———工厂化集约化设施畜牧养殖场建设项目。优先在土地资源紧张的地区,建设1110个工厂化集约化设施畜牧养殖场。根据不同区域的资源与生态环境条件,建设改造楼房养猪、奶牛和肉牛肉羊舍饲圈养、蛋鸡肉鸡叠层高效笼养等现代设施畜牧生产设施及配套技术装备,配备动物疫病监测诊断和防控设施设备,建设粪污资源化利用设施。


(五)智能化养殖渔场建设工程
坚持宜渔则渔,实施池塘和工厂化集约化设施渔业养殖场、低洼盐碱地设施渔业养殖场、深远海大型智能化养殖渔场、沿海渔港基础设施等建设项目,推动渔业设施装备升级,加快产业现代化发展。
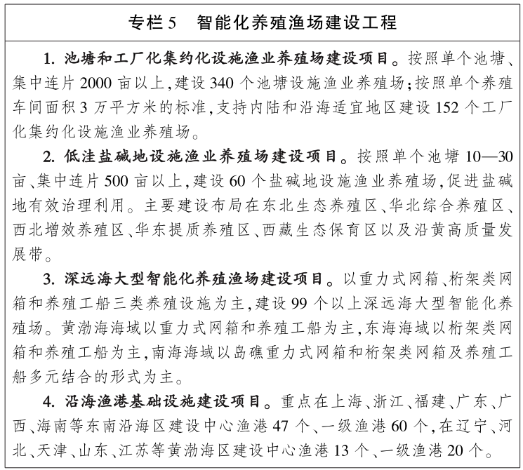
———池塘和工厂化集约化设施渔业养殖场建设项目。在内陆和沿海水域滩涂养殖优势区,实施池塘标准改造项目340个、工厂化集约化设施渔业养殖场项目152个。重点建设提升池塘工程化循环水养殖设施装备,强化水质调控、底质调控和精准管控。建设提升工厂化循环水养殖车间,配套智能化精准作业设备、尾水处理系统等。
———低洼盐碱地设施渔业养殖场建设项目。在宜渔盐碱地分布地区建设60个盐碱地设施渔业养殖场,推广“以渔降盐治碱”技术,拓展盐碱地渔业发展空间。重点建设标准化设施渔业养殖场,配备饲喂、增氧、疫苗注射、起捕采收以及洗盐排碱、水质监控、尾水处理等设施装备,促进盐碱池塘生态高效养殖、盐碱水渔业综合利用。
———深远海大型智能化养殖渔场建设项目。在黄渤海区、东海区和南海区,建设99个以上深远海大型智能化养殖渔场,推广重力式网箱、桁架类网箱和养殖工船等先进技术与设施装备。支持大型养殖渔场建设网箱箱体和工船船体,配备养殖自动控制和数字化管理系统、水下监视系统装备、水环境监测设备、清洁能源系统装备、渔获机械装备、水下洗网机、养殖环保设备等。
———沿海渔港基础设施建设项目。在沿海重要渔区和台风路径海域,建设60座中心渔港和80座一级渔港,提高渔港避风等级和渔船安全避风容量,完善以中心渔港、一级渔港为主体的渔港防灾减灾体系。重点建设防波堤、拦沙堤、码头、护岸、港区道路等水陆域建筑物以及港池航道锚地疏浚、陆域形成,配套建设通讯助航、系泊、监控、消防、污染防治以及水产品交易市场、冷藏制冰厂、绳网厂、物资供应设施等。

(六)冷链物流和烘干设施建设工程
着眼补短板、减损失、提品质、增效益,加快实施粮食减损绿色烘干设施建设和产地仓储保鲜冷链物流建设项目,规模化、网络化推进建设,带动全国新增产地冷链物流设施库容4400万吨以上、粮食产地烘干能力达到65%,有效提升农产品产地贮藏保鲜和商品化处理能力以及谷物烘干能力。
———产地仓储保鲜冷链物流设施建设项目。在重点镇和中心村布局建设6万个产地仓储保鲜设施,新增产地仓储保鲜库容约2100万吨。在产地重要流通节点布局建设500个具有仓储保鲜、初加工、冷链配送等能力的产地冷链集配中心,提升产地商品化处理水平和集配能力。
———粮食减损绿色烘干设施建设项目。聚焦小麦、水稻、玉米、大豆等主要粮食作物生产的需要,优化粮食产地烘干能力布局,补上粮食产地烘干设施装备短板,全面推进老旧烘干设施装备更新换代、智能化升级、清洁能源改造等。分区域分品种推广应用适宜粮食烘干设施,强化节能、高效、低碳烘干设施装备推广应用,推进粮食烘干绿色发展。

五、资金筹措
(一)拓宽资金筹措渠道
规划投资通过财政、金融、社会资本和项目承建主体等多种渠道落实。通过优化营商环境、完善金融保险支持等政策措施,充分发挥财政资金的撬动和引领作用,引导各类市场主体扩大有效投资。
———强化财政资金投入保障。发挥财政投入的引导带动作用,重点支持示范面广、带动力强、引领性高的设施农业关键技术和先进设备。鼓励地方对设施农业建设给予贷款贴息。引导各级地方政府部门以规划为依据,通过以奖代补等方式,加大对现代设施农业支持。
———加大金融保险支持。在不新增隐性债务的前提下,鼓励各类金融机构因地制宜给予设施农业建设信贷支持,开展政府投资与金融信贷投放联动,合理提升融资效能。发挥全国农业信贷担保体系作用。扩大温室大棚、养殖圈舍、大型农机、土地经营权依法合规抵押融资试点。鼓励有条件的地方探索开展一揽子设施农业综合险,将温室大棚、农机装备与农房仓库等设施设备纳入保障范围。鼓励按市场化原则探索开展设施农业再保险服务。
———鼓励社会资本投入。鼓励符合条件的相关市场主体承担现代设施农业重点项目,引导社会资本扩大投资。鼓励社会资本通过资产证券化、股权转让等方式,盘活设施农业项目存量资产,拓宽资本进入退出渠道。
(二)创新投融资模式
创新现代设施农业建设投融资体制机制,拓宽投融资渠道,优化投融资模式,建立统筹整合投入机制,形成资金投入合力,提升资金使用效益。
———创新社会资本参与模式。在不新增隐性债务的前提下,支持引导社会资本投向现代设施农业建设,加大投贷联动、银保合作等投融资模式探索力度。鼓励地方政府采取投资补助、资本金注入、以奖代补等多种方式,支持社会资本参与现代设施农业建设。
———鼓励大型企业参与承建。各地通过财政补助、基金投入、统一申请信贷资金、融资代建等投融资机制创新,支持引导大型企业承建现代设施农业重点工程项目。创新完善大型企业投资建设、新型经营主体租赁经营,企业领办、村民入股等多种合作共赢的投资运营模式。
———探索设立设施农业发展基金。鼓励社会资本以市场化方式探索设立现代设施农业投资基金,通过直接股权投资、设立子基金等方式加大投入。充分发挥农业农村部门的行业优势,积极稳妥推进基金项目储备、项目推介等工作。
———探索整体打捆打包投融资机制。鼓励各地整省、整市、整县推进建设,鼓励有条件的地区将零散项目打捆打包整体实施,实行整体开发和建设,实现建一个成一个、建一片成一片,通过点线
面结合实现整体提升。
六、效益与环境影响分析
(一)效益分析
社会效益。通过规划的实施,有力推动设施农业全面升级,促进现代设施农业技术装备明显改善,劳动生产率与土地产出率大幅提升,设施农产品生产能力明显增强,设施蔬菜产量占比提升到40%、畜禽养殖规模化率达到83%以上、设施水产品产量占比提升到60%,全国主要大中城市蔬菜自给水平有效提升。通过非耕地设施农业开发、粮食产区节地高效设施畜牧建设以及深远海大型智能渔场建设,拓宽设施农业发展空间,优化农业生产空间布局,农业设施用地效率显著提高、非耕地利用占比明显提升,可以节约大量的优质耕地发展粮食生产,缓解设施农业与粮争地、争水问题,既可保障“菜篮子”产品稳定供给,又能保障国家粮食安全。
经济效益。通过规划的实施,引导撬动社会资本积极参与设施农业投资建设,扩大农业农村有效投资,加快现有老旧设施改造提升、建设一批先进高效设施可拉动关联产业投资近2万亿元,为内需发展增强动力。实施一批重大工程项目,全面补齐设施农业技术装备短板,有力提升设施农业技术装备的智能化、机械化水平,增加大跨度塑料大棚、日光温室和连栋温室等高效设施面积,工厂化集约化节地高效型设施养殖加快发展,提高设施农产品品质与附加值,促进设施种植、畜牧与水产的亩均产值均提高20%以上,发展质量效益明显提升。通过推动现代设施农业园区化建设,培育壮大设施农业新型经营主体与社会化服务组织,带动当地农民就业与增收。充分发挥设施农业园区的集聚效应与规模效应,促进设施农业产业链不断延伸、价值链加快升级、供应链更加高效稳定,立体农业、休闲农业等新型业态加快涌现,有力促进乡村产业振兴。
生态效益。通过规划的实施,设施农业发展空间布局进一步优化,设施农业生产发展与资源环境承载力、稳产保供战略要求等方面匹配度显著提高。设施农业产地环境更加优良,绿色生产技术模式不断推广,设施种植土壤显著改良,通过推广水肥一体化、专业化生物防治等技术,促进高端设施蔬菜农药化肥利用效率提升,肥水精准管理水平明显提高。农业节能减排成效明显,设施农业新能源加快应用,畜禽规模养殖场粪污处理设施装备配套率达100%,畜禽粪污、秸秆等设施农业废弃物得到无害化处理或资源化利用,种养结合、农牧循环等绿色循环发展新方式进一步推广。近海水产养殖环境逐步改善,深远海养殖空间逐步拓展,设施渔业养殖尾水排放治理能力显著增强。
(二)环境影响分析
有利影响。规划建设项目主要以土木工程、建筑工程和仪器设备购置更新为重点。部分土木工程的实施,如非耕地开发、土地平整、土壤培肥、池塘改造、排灌沟渠、田间道路、机耕路桥等,使土地与水域资源利用更为合理,有利于改善产地生态环境。智能化等设施装备购置更新,有利提升设施农业生产率,促进水土资源节约集约高效利用。畜禽粪污资源化利用和水产养殖尾水设施建设,可促进种养结合、减少废物排放,有效提升土壤有机质含量和地力,改善养殖水环境。
不利影响。在项目建设期间,连栋温室、日光温室、塑料大棚土建和设施养殖工程施工过程中,会产生扬尘、固体废弃物、废水及噪声等,设备安装会产生包装废弃物等,对建设地周围环境及居民的工作和生活有一定影响。项目建成投入使用后,设施包装材料污染物和畜牧养殖过程中产生粪污,如不进行合理处理和资源化利用可能造成污染;北方设施种植为病虫提供了过冬场所,如不采取有效防治措施可能会增加病虫害风险;设施渔业养殖的尾水排放可能对养殖水域造成一定影响。但上述影响都较小且相对可控。
应对措施。为最大限度减轻环境影响,采取以下几项措施:一是按照国家有关规定,做好项目立项前的环境影响评价,取得环保主管部门审批的环境影响评价意见书。二是项目实施过程中,高度重视环境问题,全过程与环保部门保持沟通与协调,对施工中产生的噪声、扬尘、废水、废渣以及垃圾等按照有关规定采取合理措施进行有效控制。三是具体项目运行过程中,严格按照有关环境安全管理规程,对产生的污水、废物、废气等废弃物进行无害化处理后再排放,确保零排放、零污染;加强设施农业病虫害监测与防治体系建设,强化病虫害绿色防控措施推广应用,预防和控制病虫发生危害。
七、保障措施
(一)强化组织领导。建立部门协同、部省联动,省负总责、市县落实,各方参与、共同建设的规划实施机制。农业农村部、国家发展改革委、财政部、自然资源部等加强协作,组织现代设施农业建设规划实施,制定年度任务清单和工作台账,统筹研究制定相关支持政策,解决规划实施过程中的重要问题。实施设施农业现代化提升行动,制定行动方案,建立设施农业重大项目库,建立健全跟踪调度机制。各地要把设施农业建设作为农业强国建设的重要抓手,成立设施农业建设推进专项领导小组,协调解决推进设施农业重大问题。制定本地区现代设施农业建设规划或实施方案,细化目标任务,制定政策措施,强化资源要素保障,协同推进规划实施。
(二)强化政策扶持。强化投入保障。按规定用好现有相关项目资金,积极支持现代设施农业建设。实施设施农业贷款贴息奖补。将符合条件的现代设施农业建设项目纳入地方政府债券支持范围。发挥财政资金的撬动和引领作用,在不新增隐性债务的前提下,通过直接投资、投资补助、资本金注入、以奖代补等多种方式,带动金融社会资本扩大有效投资。创新金融服务。鼓励金融机构根据设施农业特点设立专属金融产品,扩大温室大棚、畜禽活体、养殖圈舍(工厂)、大型农机、水产养殖装备依法合规抵押融资业务,将设施农业经营主体纳入信贷直通车范围。鼓励投贷联动,将符合条件的项目打捆打包按规定由市场主体实施。落实好现有农业保险政策,鼓励有条件的地方探索开展设施种植、设施畜牧、设施渔业保险,构建涵盖财政补贴基本险、商业险和附加险等的设施农业保险产品体系。制定现代设施农业投资指引目录,引导社会资本参与设施农业建设。加强空间要素等保障。落实好设施农业用地政策,指导各地国土空间规划编制同步考虑设施农业用地用海需求和布局。在保护和改善生态环境、防止水土流失和土地荒漠化的前提下,鼓励经依法许可,利用未确定使用权的国有荒山、荒地、荒滩发展设施农业。巩固“大棚房”整治成果,加强农业设施建设用地动态监测与监管,严格执行用途管制,严禁设施农业用地擅自改变用途,发现问题及时整改。推动各地出台设施农业用电用水等优惠政策。
(三)强化科技支撑。围绕设施农业生产、加工、流通等全环节,分区分类完善科技、标准、信息等配套服务。推进科技创新。支持设施农业领域重点实验室、设施装备制造创新平台等建设,推动产学研深度融合,实施设施农业专用品种选育、病虫害防治等科技项目,强化设施装备工程化协同攻关,开展设施农业新能源装备、新技术研发与推广应用,加快解决制约设施农业发展的重大关键和共性技术问题。加强技术指导。组建设施农业建设专家指导组,开展技术培训,推广一批设施农业集成配套技术。结合高素质农民培育计划、农村创业创新带头人培育行动等,加强设施农业经营管理人才培养。完善标准体系。建立健全设施种植、设施畜牧、设施渔业、冷链物流、烘干设施等标准体系,明确各类生产设施、附属设施和配套设施标准。制定设施农业产品评价标准体系,实施设施农业生产和农产品“三品一标”提升行动,推动按标生产。强化质量监测。配备快检设备,加密设施农产品抽检频次,实施承诺达标合格证制度,加大监管力度。
(四)强化产销衔接。完善市场体系。依托县城、重点镇布局建设一批产地冷链集配中心、批发市场和集散市场,提高设施农产品商品化处理水平。创新营销方式。大力发展农村电商,鼓励大型电商平台下沉农村市场,引导物流、商贸、供销等各类主体到乡村布局,促进设施农产品顺畅销售。支持设施农业优势产地、产品加工基地与生鲜电商合作,发展冷链贮运、连锁经营、直采直供等新型营销方式。拓宽销售渠道。用好中国国际农产品交易会、网络购物节等平台,创响一批品质过硬、特色突出、竞争力强的区域公用品牌、企业品牌和产品品牌,让优质的设施农产品产得好、卖好价。
(五)强化主体培育。充分发挥市场导向作用,积极引导各类经营主体参与现代设施农业建设。做强农业龙头企业。支持设施农业领域企业认定农业产业化龙头企业,培育一批龙头企业牵头、家庭农场和农民合作社跟进、广大小农户参与的农业产业化联合体,整合行业资源,提升全产业链标准化生产水平,推动现代设施农业提档升级。壮大新型农业经营主体。实施新型农业经营主体提升行动,培育一批设施农业经营示范家庭农场、示范合作社,健全完善联农带农机制,带动小农户发展。发展社会化服务组织。推动农业社会化服务组织围绕棚室设计开发、设施装备运维、良种繁育推广、绿色统防统治等,提供全方位多环节服务。
(六)强化宣传引导。树立典型范例,加大宣传力度,营造全社会共同关注设施农业建设的良好氛围。总结典型模式。通过展销会、博览会等模式,积极推广展示现代设施农业建设的新技术、新装备和新模式,发掘各地推进设施农业经验做法,总结推介一批差异化、特色化的典型案例,推动各地互学互鉴,以点上发展引领设施农业面上整体提升。开展广泛宣传。运用报刊、互联网等全媒体,依托中国农民丰收节、中国国际农产品交易会等活动,利用举办论坛、交流研讨、开展宣讲等方式,宣传设施农业建设模式和经验成效。
附件1
现代设施种植建设专项实施方案
(2023—2030年)
一、总体要求
(一)发展思路。着眼推进现代设施种植高质量发展,以统筹强化粮食与“菜篮子”产品稳定安全供给为目标,以稳定蔬菜产能、提高生产效能、调优生产结构为导向,以传统优势产区老旧设施改造、非耕地现代设施种植开发、大中城市设施种植标准化示范、区域集约化育苗(秧)中心建设为重点任务,加快实施一批现代设施种植重点项目,优化产业布局,完善设施装备,增强抗风险能力,构建形成同市场需求相适应、同资源环境相匹配的现代设施种植产业体系、生产体系和经营体系。
(二)目标任务。到2025年,重点建成250个戈壁盐碱地现代设施种植园区、100个大中城市现代设施农业标准化园区、100万亩老旧设施整县改造、6000个左右早稻集中育秧中心、150个蔬菜集约化育苗中心。设施蔬菜产量占蔬菜总产量的比重达到35%,设施种植机械化率达到50%,生产效率和质量效益稳步提升。
到2030年,累计建成500个戈壁盐碱地现代设施种植园区、200个大中城市现代设施农业标准化园区、200万亩老旧设施整县改造、6000个左右早稻集中育秧中心、300个蔬菜集约化育苗中心。设施蔬菜产量占蔬菜总产量的比重达到40%,设施种植机械化率达到60%,保供能力、质量效益明显提高。
二、建设重点
(一)实施戈壁盐碱地现代设施种植建设
1.建设目标。在西北地区合理利用戈壁荒地发展现代设施蔬菜产业,建设300个千亩以上戈壁设施种植园区;在黄淮海和环渤海地区充分利用盐碱地发展现代设施蔬菜产业,建设200个千亩以上盐碱地设施种植园区。探索推广一批成熟的非耕地现代设施种植技术装备集成应用方案和市场化开发运营模式,带动全国利用非耕地发展现代设施种植面积新增100万亩以上。
2.重点建设任务。在农业生态保护和资源合理利用的前提下,在戈壁盐碱地设施种植园区以蔬菜园艺作物为主要生产对象,利用高标准日光温室和塑料大棚,采取基质栽培技术和高效节水技术,运用企业化园区式管理模式,开展非耕地设施种植开发,突出建设以下内容。
———推进园区基础设施一体化开发。建设500个面积不少于1000亩的戈壁盐碱地等非耕地现代设施种植标准化产业园区,完善园区骨干灌排、水源处理、电力设施、基础网络和主干路网等配套建设,保障园区基础生产条件,吸引社会资本参与园区建设开发,引导农户通过劳务输出、承包经营等方式积极参与。
———因地制宜选择适宜生产设施。发展高标准具有良好蓄热保温性能的装配化日光温室、大跨度多源蓄热型塑料大棚、外保温型塑料大棚,配套轻简化无土栽培装置、低成本水处理、水肥一体化和新能源补温设备等辅助生产装备。在能源成本较低地区,适度发展大型连栋玻璃温室和植物工厂。
———完善生产配套设施。配套产地预冷设施、分级包装车间、低温配送中心、批发市场冷藏设施建设,提升蔬菜采后商品化处理水平。建设集约化育苗中心,保障种苗供应。
———建设标准化基质厂。利用先进生物工程技术,推动农牧业废弃物无害化基质化利用,建立以畜禽粪便、农作物秸秆等为原料的有机栽培基质标准化加工厂,满足非耕地设施农业对育苗基质和栽培基质的需求。
———信息化与智能作业装备。配套环境和作物长势等信息采集设备,配置自动通风、电动卷帘、二氧化碳施肥、水肥一体化等管控硬件、小型作业装备与智能调控系统,提升设施生产信息化、智能化水平。
3.建设布局。建设300个千亩以上戈壁现代设施种植园区,主要布局在山西、内蒙古、陕西、甘肃、青海、宁夏、新疆及新疆生产建设兵团等8个地区;200个千亩以上盐碱地现代设施种植园区,主要布局在天津、河北、辽宁、江苏、山东等5个省份建设。
(二)建设大中城市设施种植标准化园区
1.建设目标。围绕增强大中城市“菜篮子”产品稳产保供能力,重点在常住人口100万以上的全国大中城市郊区及周边区域,结合资源禀赋和城市消费需求,建设200个百亩以上的现代设施种植标准化园区,累计建设2万亩以上,统筹推动老旧设施改造、高端设施提升、产业链配套,带动大中城市蔬菜自给水平提升。
2.重点建设任务。鼓励大中城市现代设施农业连片组团式、园区化开发,建设规模连片的现代设施种植标准化园区,推动各类市场主体向园区集中、科技要素向园区集聚,探索推广一批国内外领先的设施农业新技术、新材料与新工艺,示范带动全国设施种植提档升级。
———突出高端先进生产设施示范带动。因地制宜建设一批全年生产、立体种植、智能调控的连栋温室和植物工厂等高端生产设施,配套国产化智慧管控系统和智能作业装备。北方地区开展果菜周年设施生产模式示范,重点建设低能耗大型连栋玻璃温室、柔性日光温室和大跨度塑料大棚,推广果菜长季节栽培模式、正压通风环境调控模式和配套果菜全过程巡检诊断机器人。南方地区开展叶菜周年设施生产模式示范,重点建设低成本连栋塑料大棚,推广叶菜水耕栽培模式、营养液温室调控模式和配套叶菜自动移栽收获作业装备。在有条件的中心城市,开展立体植物工厂生产模式示范,建设适宜不同品种立体植物工厂,集成示范全程无人化智能配套技术装备。
———完善提升园区公共基础配套设施。建设提升园区生产用电配套设施、农田水利等农业基础设施,进一步加强交通、物流、信息等公共服务基础设施与信息化等新型基础设施建设,打造智慧园区。完善配套冷链物流设施,建设园区“田头+直销+网络”的营销体系。
———培育融合发展的设施农业新业态。发挥大中城市都市农业产业融合、业态创新等优势,推动设施农业多元功能拓展与多元价值转化,推进农业与旅游、教育、文化等产业深度融合,培育一批国内外领先的设施农业先进业态。
3.建设布局。大中城市设施种植标准化园区主要布局在常住人口100万以上的大中城市郊区及其周边。其中,36个大中城市各建设2—4个园区,其他大中城市各建设1—2个园区。
(三)推动现代设施农业改造提升
1.建设目标。在设施种植传统优势产区,按照补短板、强弱项的要求,整县推进老旧设施改造提升,重点完成改造提升200万亩,其中日光温室改造100万亩、塑料棚改造100万亩,促进信息化和设施化融合,推动设施结构与环境控制设备向大型化、宜机化、智能化转型,示范带动各地加快设施改造升级。
2.重点建设任务。整县实施现代设施农业改造提升项目,推广不同区域设施改造技术模式。
———推进标准化温室设施建设。黄淮海和环渤海地区以发展节能日光温室和大跨度塑料大棚为主,加大新材料、新棚型开发应用,加强冬季蓄热增温和保温防寒设施,增加光照强度和时间。长江流域和华南地区以发展单栋和连栋塑料大棚为主,适度发展遮阳棚、防雨棚、防虫网室,推进生产管理轻简化、自动化升级。西北和东北产区以发展日光温室和塑料大棚为主,提高设施防寒保温性能。
———加快老旧设施结构改造。加快老旧低效温室设施“小改大”,提升土地利用效率和宜机化水平;推广新型复合保温墙体,提高保温蓄热性能;推广装配式热浸镀锌钢架结构,增强设施安全性,扩大生产作业空间。
———信息化与智能化改造。按照补短板、强弱项原则,增配环境和作物长势等信息采集设备、自动卷膜通风和水肥一体化等智能调控设备以及小型打药机和物流运输车等自动作业装备,提升设施机械化和智能化水平。
3.建设布局。现代设施农业改造提升项目主要布局在黄淮海和环渤海地区、长江流域和西北地区等设施种植传统优势产区,聚焦设施种植面积在50万亩以上的山东、江苏等20个重点省,兼顾其他省份,选择设施种植大县开展项目建设。
(四)建设现代设施集约化育苗(秧)中心
1.建设目标。在长江流域和华南地区双季稻生产优势区域,建设6000个左右早稻集中育秧中心,提高水稻集中育秧服务能力,带动扩大早稻种植面积,助力提产增效。在蔬菜主产区建设300个年育苗能力5000万株的集约化育苗中心,新增750万亩蔬菜需苗量,有效解决小农户育苗难、成本高、质量差的问题,提升育苗质量与效益。
2.重点建设任务。因地制宜建设早稻集中育秧中心,涵盖播种出苗车间、育秧温室大棚及育秧设施设备等。播种出苗车间主要包括用于满足播种出苗相关生产服务作业所需的轻钢结构厂房或各类温室。育秧温室大棚主要包括育秧使用的连栋温室、塑料大棚等各类温室设施。育秧设施设备主要包括浸种池、催芽室等专用设施;碎土机、筛土机、输送机等可多年使用的固定资产设备。
因地制宜建设一批布局合理的集约化育苗中心,涵盖集约化育苗生产设施、自动化育苗装备、温室大棚环境精准调控设备等。建设集约化育苗生产设施。按照年育苗能力5000万株的规模标准建设300个集约化育苗中心。因地制宜建设集约化育苗设施,北方地区建设日光温室、大跨度保温塑料大棚和连栋玻璃温室育苗生产设施,南方地区建设连栋塑料大棚育苗生产设施。鼓励有条件地区探索建设以全程自动化为特色的连栋温室潮汐式物流运输苗床生产模式。建设自动化育苗装备。配置自动化播种线、全自动嫁接机、自动分级移栽机、催芽室、愈合室等工厂化育苗装备,实现育苗全程自动化作业管理。建设温室大棚环境精准调控装备。配置室外气象站、室内环境传感器、种苗长势视频监控系统等数据采集设备,配置补光、电动开窗、电动卷帘、二氧化碳施肥等环境控制系统,实现温室大棚保温、降温、补光、遮光等环控措施自动调控运行。
3.建设布局。早稻集中育秧中心主要布局在浙江、安徽、福建、江西、湖北、湖南、广东、广西、海南、云南等10个双季稻生产省份。蔬菜集约化育苗中心主要布局在蔬菜播种面积千万亩以上的山东、河南等16个蔬菜大省和10个设施蔬菜重点省。
三、保障措施
(一)强化协调推动。农业农村部积极推动有关规划和政策出台,加强重点项目储备,跟踪调度项目落实进展,统筹研究解决规划实施中遇到的突出问题。省级农业农村部门制定本地区设施种植建设实施方案,负责项目组织实施和跟踪调度工作,加强与地方政府及相关部门协同,推动将“发展设施蔬菜”纳入“菜篮子”市长负责制考核,强化资金、技术、政策落实,确保规划顺利实施。
(二)强化政策支持。实施设施农业贷款贴息奖补政策。按规定用好农业生产相关项目渠道,对设施种植业发展予以积极支持。鼓励金融机构开发设施蔬菜专属金融产品,为设施生产主体提供信贷直通车服务,对权属清晰的温室大棚设施装备开展抵押贷款。强化用地政策保障,指导设施种植大县编制年度设施用地进出平衡总体方案,建立完善非耕地发展设施农业的用地管理制度,不断完善设施农业用地保障机制。
(三)强化科技支撑。完善设施种植科技创新体系,依托农业农村部设施农业工程学科群重点实验室、农业农村部设施园艺区域技术公共研发中心及地方科研院所等平台,聚焦设施专用品种选育、新型设施结构及材料、绿色高效生产技术、采后处理技术、设施智能装备研发、病虫害防控等领域,引入人工智能、机器学习等新一代信息技术和工业智能装备,开展跨学科协同攻关一批前瞻性、引领性技术,解决制约设施种植业发展的重大关键和共性技术问题。
(四)强化指导服务。围绕设施种植生产、加工、流通等全环节,完善标准、技术、信息等配套服务,深入实施种植业“三品一标”提升行动,推动按标生产。组织农业农村部蔬菜专家指导组、蔬菜产业技术体系专家,分区域、分类型编制蔬菜设施推荐构型图集,集成示范“小棚变大棚”等改造升级措施,配套以宜机化为载体的栽培技术模式,开展技术培训指导,提升设施生产管理水平。结合高素质农民培育计划、农村创业创新带头人培育行动等,加强设施种植业经营管理人才培养,发展社会化服务。
(五)强化宣传引导。深入总结挖掘各地推进设施种植业发展的经验做法,及时宣传解读创新案例,总结推广典型经验做法,普及适用工艺技术模式,发挥好示范引领作用。综合运用报纸、电视、网络等媒体,利用中国农民丰收节、中国国际农产品交易会等平台,加强宣传引导,营造推进设施种植业发展的良好氛围。
附件2
现代设施畜牧建设专项实施方案
(2023—2030年)
一、总体要求
(一)发展思路。聚焦生猪、蛋鸡、肉鸡、奶牛、肉牛、肉羊等主要畜禽,以提升劳动生产率、资源利用率和畜禽生产力为导向,大力发展规模化、集约化、机械化、智能化养殖,应用先进养殖设施设备和管理技术,推进养殖设施设备功能配套、工艺融合,加快构建高质高效畜禽设施养殖体系,提升形成产出高效、产品安全、资源节约、环境友好、调控有效的设施畜牧业发展新格局,不断提升畜产品安全稳定供给保障能力。
(二)主要目标。到2025年,建设完成60个立体多层规模化生猪养殖场、260个家禽立体高效设施养殖场、80个肉牛高效集约养殖场、200个肉羊高效集约养殖场和100个现代化奶牛智慧牧场,增加肉产量70万吨以上、鸡蛋产量15万吨以上、奶类产量80万吨以上,带动全国畜禽养殖规模化率达到78%以上。畜禽养殖规模化、机械化、智能化水平明显提升,养殖设施设备与技术配套更加完善,畜牧业综合生产能力和供应保障能力进一步提升。
到2030年,建设完成150个立体多层规模化生猪养殖场、260个家禽立体高效设施养殖场、200个肉牛高效集约养殖场、300个肉羊高效集约养殖场和200个现代化奶牛智慧牧场,增加肉产量150万吨以上、鸡蛋产量15万吨以上、奶类产量160万吨以上,带动全国畜禽养殖规模化率达到83%以上,主要畜禽大规模养殖场基本实现全程设施化。与传统养殖场相比,可节约用地10%以上,生产效率提高5%以上。生猪、蛋鸡、肉鸡、奶牛产能保持稳定并逐步优化,畜牧业质量效益和竞争力进一步增强,畜牧业综合生产能力和供应保障能力明显提升,抵御市场、疫病等风险能力显著提高。
二、建设重点
(一)建设立体多层规模化生猪养殖场
1.建设目标。建设提高生猪规模化、标准化养殖水平,以节约集约用地、绿色种养循环为前提,建设150个多层立体规模化生猪养殖场,因地制宜推广高层楼房养猪养殖模式,发挥示范带动作用,提高生猪产业的标准化、规模化、智能化水平,提升猪肉供给保障能力。
2.重点建设任务。建设立体多层规模化生猪养殖场,开展技术装备集成与养殖模式探索。
———建设规模与装备标准。新建年出栏10万头的立体多层规模化生猪养殖场150个。重点建设立体多层封闭式猪舍,集成先进技术与设施设备,配备精准饲喂、环境控制、疫病防控、粪污处理等先进设施设备,配套自动化、智能化信息控制系统。
———推广多层高效养殖集成技术。按照现代化养猪生产工艺流程建设多层猪场,遵循“全进全出”流水式生产工艺流程,推动供水、供料、供热、供电、通风、采光、监控等全部实现机械化和自动化操作,建设集配种、妊娠、分娩、保育、生长、育成、出栏等各环节连续一体的生产线。科学设计粪污排放处理系统,合理配套排污管道沟渠、沉淀池、干湿分离机、发酵罐等设施设备,有条件的区域配套建设粪污消纳的种植基地。强化对猪舍布局系统、物料流通系统、空气流通系统、猪只流通系统、废物流通系统、水源流通系统等六大生物安全系统的精准控制。
3.建设布局。坚持市场主导、自愿申请、因地制宜的原则,结合土地资源条件,选择合适的地区实施,优先考虑生猪主产区、土地资源紧张地区和保供压力较大地区。重点在湖北、湖南、河南、广西、安徽、山东、河北、江西等调出区的省份;广东、浙江、江苏、北京、天津、上海等主销区的省份;山西、海南、四川、重庆、云南、贵州、福建、陕西等产销平衡区的省份建设。
(二)建设家禽立体高效设施养殖场
1.建设目标:建设家禽立体高效设施养殖场260个,因地制宜推广肉鸡和蛋鸡叠层高效笼养等集约化养殖模式,显著提升养殖效率,示范带动提高家禽产业的标准化、规模化、智能化水平,提升禽肉、禽蛋的供给保障能力。
2.重点建设任务。在蛋鸡肉鸡养殖场推广立体多层笼养集约化养殖模式和我国自主培育的家禽新品种、配套系。
———建设规模与设施标准。按照商品蛋禽存栏20万只以上、商品肉禽年出栏100万只以上规模标准,建设家禽立体高效设施养殖场260个,其中,改造130个,新建130个。重点建设或改造提升高效养殖笼架、数字化饲料传输与精准饲喂、正压新风与智能精准通风系统、鸡舍智能全向环控系统、禽舍热能回收系统、废弃物自动收集处理、禽舍智能机器人巡检和疫病智能防控、鸡蛋自动收集与质检分级包装等设施设备,配套自动化、智能化养殖信息控制系统。
———因地制宜推广立体多层笼养集成技术。在肉鸡蛋鸡养殖优势区重点加快改造提升,更新使用先进的生产设施设备,配套自动化、智能化养殖信息控制系统。在肉鸡蛋鸡养殖潜力区重点加快新建一批家禽立体高效设施养殖场,加快肉鸡蛋鸡立体多层笼养模式普及,加快精准营养、智能环控、降耗减排、全机械化作业等高效技术的推广应用,提升养殖场设施现代化水平。在肉鸡蛋鸡特色养殖区重点发展地方特色品种的肉鸡蛋鸡养殖,结合当地自然条件,配备适合的设施设备,提高生产效率。
3.建设布局。立足全国家禽养殖现状基础与拓展潜力,科学布局改造和新建260个家禽立体高效设施养殖场。其中,肉鸡蛋鸡养殖优势区(山东、广东、广西、安徽、辽宁、河南、江苏、福建、四川、河北、吉林、湖北、黑龙江等省份)建设130个,包括蛋鸡50个、白羽肉鸡40个、黄羽肉鸡40个;肉鸡蛋鸡养殖潜力区(山西、内蒙古、江西、湖南、云南、重庆、贵州、海南、浙江、陕西等省份)建设100个,包括蛋鸡40个、白羽肉鸡30个、黄羽肉鸡30个;肉鸡蛋鸡特色养殖区(西藏、青海、宁夏、甘肃、新疆等省份和新疆生产建设兵团)建设30个,包括蛋鸡、白羽肉鸡、黄羽肉鸡各10个。
(三)建设肉牛肉羊高效集约养殖场
1.建设目标。推动肉牛肉羊高效集约养殖,重点建设和改造200个肉牛高效集约养殖场和300个肉羊高效集约养殖场,创建一批肉牛肉羊养殖提质增效标杆养殖场,带动社会资本参与肉牛肉羊产业发展,提高养殖效率,推动提升产业规模化、标准化水平和产品竞争力,强化肉牛肉羊增产保供。
2.重点建设任务。支持肉牛肉羊高效集约养殖场建设提升养殖圈舍、饲草料收贮加工、精准饲喂、环境控制和粪污处理等环节设施化水平,探索推广集约养殖集成技术模式,推广与养殖模式相配套的成套技术装备。
———建设规模与设施标准。按照存栏3000头以上肉牛的规模标准,建设200个肉牛高效集约养殖场,其中,新建100个、改扩建100个。按照存栏10000只以上肉羊的规模标准,建设300个肉羊高效集约养殖场,其中,新建100个、改扩建200个。重点支持养殖场建设或改造标准化养殖圈舍,引进良种肉牛肉羊,开展品种—改良;建设优质饲草料基地,购置穗茎兼收玉米收获机、揉丝机等饲料收贮与加工设备,推广应用青贮、氨化、微贮和秸秆饲料化利用技术;配备精准饲喂、疫病防控等设备和智能化养殖管理系统,配套饲草料加工调整、粪污还田和废弃物无害化处理等设施设备。
———因地制宜推广肉牛肉羊集约养殖技术模式。肉牛养殖技术模式方面,在草原牧区推行“天然草原+人工草地+适度规模养殖”相配套的养殖模式,建设标准化畜棚和配套装备、饲草料库房、饲草收割青贮等设施设备,因地制宜建设过冬暖棚和人工饲草地。东北和中原等传统肉牛养殖优势区,稳步扩大养殖规模,提升养殖场标准化、集约化、机械化水平,改建升级精准饲养、疫病防控、无害化处理等智能化养殖设施设备,提升土地等生产要素利用效率。草山草坡资源较为丰富的南方地区,推行种草养畜,提升养殖场基础设施条件和标准化生产水平,促进种养结合农牧循环发展。
肉羊养殖技术模式方面,在内蒙古、新疆和青藏高原等牧区,加强地方特色肉羊品种保护,以草畜平衡为基础,推广科学轮牧,探索智能放牧技术应用,发展现代家庭生态农牧场,提高高品质生态有机羊肉生产。在东北和西北农牧交错带和农区,发挥区域丰富的粮食饲料和秸秆饲料资源优势,推进肉羊养殖方式向集约化规模化转变,推动肉羊高效养殖成套设备的应用,提高机械化水平。在中原地区,拓宽饲草料多元化供给渠道,推广标准化规模化养殖,改建升级精准饲养、疫病防控、无害化处理等智能化养殖设施设备,提升土地等生产要素利用效率。在西南地区,因地制宜开发利用草山草坡和农闲田资源,探索多元主体联合的肉羊集约化养殖新模式,提升养殖场基础设施条件,发展特色养殖,促进种养结合农牧循环发展。
3.建设布局。在巩固提升传统主产区基础上,挖掘潜力发展区,科学布局200个肉牛高效集约养殖场和300个肉羊高效集约养殖场。肉牛养殖场,重点在内蒙古、西藏、甘肃、青海、宁夏、新疆等草原牧区,辽宁、吉林、黑龙江等东北地区,河北、山东、河南、陕西、湖北、湖南等中原养殖优势区,四川、重庆、云南、贵州、广西等草山草坡资源较为丰富的南方地区开展建设改造。肉羊养殖场,重点在内蒙古、新疆、西藏、青海主要草原牧区,宁夏、甘肃、辽宁、吉林、黑龙江等北方主产区,河南、山东、河北、江苏、安徽等中原肉羊养殖优势区,四川、重庆、云南、贵州、广西等草山草坡资源较为丰富的西南主产区开展建设改造。
(四)建设奶牛智慧牧场
1.建设目标。以节本提质、智能高效为导向,在全国建设200个现代化的奶牛智慧牧场,推动基于物联网、大数据技术的智能统计分析软件终端在奶牛养殖中的应用,推进产奶数据采集的物联化与管理软件的国产化,加快奶牛养殖管理数字化、智能化,并因地制宜推广适用于不同气候资源条件和养殖特点等的现代化集约化奶牛养殖模式,强化奶业生产全链条精细化管理水平,示范带动奶业高质量发展。
2.重点建设任务。支持奶牛智慧牧场补短板、强弱项,提升规模养殖场草畜配套比例、资源利用效率和数字化应用水平。
———建设规模与设施标准。按照平均存栏5000头(单个牧场存栏3000头以上)的大型奶牛养殖场为标准,建设奶牛智慧牧场200个,重点支持新建或改扩建的奶牛养殖场进行数字化、智能化、绿色化改造升级,配备圈舍自动喷淋、环境控制、疫病防控、精准饲喂、自动挤奶等数字化设施设备,智能项圈、计步定位、自动计量、个体识别等信息化采集设备,以及物联网、大数据汇总分析等智能化管理终端应用,支持优质饲草料种植、收获、加工、贮存设施建设与设备购置,支持高水平粪污资源化利用设施设备推广应用,对挤奶设施设备进行信息化、智能化改造升级,配备生鲜乳质量检验检测以及冷链储存运输设施设备。
———因地制宜突出建设技术要点。在东北和内蒙古产区、华北和中原产区、西北产区等三大主产区,重点开展规模奶牛养殖场新建项目和养殖场数字化改造升级,通过设施化水平提升带动产能扩大。在南方地区和大城市周边产区重点开展圈舍自动喷淋、环境控制,物联网、大数据汇总分析等智能化管理终端应用,通过精细化管理提高生产效率;对挤奶及储运等设施设备进行物联化、智能化改造升级,配备智能化管理终端与在线乳成分分析仪等软硬件设备。
3.建设布局。200个现代化的奶牛智慧牧场建设布局以东北和内蒙古产区、华北和中原产区、西北产区等三大产区为重点,兼顾南方地区和大城市周边产区,并聚焦奶业大县。
三、保障措施
(一)强化政策扶持。实施农机购置与应用补贴政策,依法依规按程序支持购置使用畜牧设施设备。落实畜牧业健康发展和动物疫病防控等支持政策,推进项目实施与现行支持政策有效衔接。推动建设一批以设施畜牧业为主导的产业集群、产业园和产业强镇。加强与国土空间规划的衔接,依据规划布局畜禽养殖用地,合理保障用地空间。畜禽养殖用地按农业用地管理。
(二)强化科技支撑。加强设施畜牧业相关学科群和重点实验室建设,开展设施畜牧业关键核心技术攻关,鼓励开展专用传感器、养殖巡检机器人、智能挤奶机器人、疫病监测预警诊断以及饲料配方数据管理和牧场管理系统等领域基础研究和创新应用。大力支持智能饲喂、精准环控、畜产品自动化采集加工、废弃物资源化利用等健康养殖和绿色高效设施装备技术示范。发挥好畜牧业现代农业产业技术体系作用,加强设施养殖成套技术模式集成推广。
(三)强化金融支持。推动将畜禽设施养殖场户纳入信贷直通车服务范围,共享生产经营信息,推进数据增信,支持金融机构发放首贷、信用贷。总结推广地方活畜禽等抵押贷款成功经验,引导扩大实施范围。探索建立畜禽圈舍、养殖设施交易平台,为养殖企业顺利贷款提供支撑。大力推进设施畜牧养殖保险,落实中央保险保费补贴政策,指导地方探索开展优势特色畜产品保险,支持纳入中央财政对地方优势特色农产品保险以奖代补试点。
附件3
现代设施渔业建设专项实施方案
(2023—2030年)
一、总体要求
(一)发展思路。以巩固提升设施渔业综合生产能力为目标,以扩产能、调结构、优布局为导向,以推进池塘标准化改造、发展工厂化循环水养殖、开发盐碱地水产养殖、建设深远海大型智能化养殖渔场、提升渔港基础设施为重点任务,加快实施一批现代设施渔业重点项目,积极拓展设施渔业绿色养殖空间,多途径开发食物来源,全面提高设施渔业质量效益和竞争力,保障水产品稳定安全供给,更好满足人民对优质水产品和优美水域生态环境的需要。
(二)目标任务。到2025年,建设完成140个池塘设施渔业养殖场、60个工厂化设施渔业养殖场、25个盐碱地设施渔业养殖场、40个深远海大型智能化养殖渔场、45座中心渔港和40座一级渔港。
到2030年,建设完成340个池塘设施渔业养殖场、152个工厂化设施渔业养殖场、60个盐碱地设施渔业养殖场、99个深远海大型智能化养殖渔场、60座中心渔港和80座一级渔港,带动全国池塘标准化改造约1700万亩,新增现代工厂化养殖水体约1500万立方米、盐碱地设施渔业养殖面积约3万亩、深远海养殖水体约500万立方米,基本形成布局合理、智慧高效、绿色安全、保障有力的现代设施渔业发展格局。
二、建设重点
(一)建设池塘和工厂化集约化设施渔业养殖场
1.建设目标。推进全国养殖池塘标准化改造和工厂化集约化设施渔场建设,在全国内陆和沿海水域滩涂养殖优势区,建设340个池塘设施渔业养殖场、152个工厂化集约化设施渔业养殖场,带动全国池塘标准化改造1700万亩,带动新增现代工厂化养殖水体1500万立方米,进一步提高池塘和工厂化集约化养殖的综合生产能力、资源利用率、设施装备水平和可持续发展能力,促进水产养殖绿色高质量发展。
2.重点建设任务。以优化传统养殖区水域滩涂利用方式、加快绿色高效集约养殖为主攻方向,加快建设一批池塘和工厂化集约化设施渔业养殖场,推广池塘工程化循环水、工厂化循环水、室内鱼菜共生等设施养殖模式。
———建设池塘设施渔业养殖场。实施池塘标准化改造,建设池塘设施渔业养殖场,单个池塘集中连片2000亩以上,重点配套进排水及水处理设施设备。推广池塘工程化循环水养殖技术模式,根据鱼、虾、蟹池塘养殖特点,在池塘内通过功能区构建、多营养级营造、智能机械配置等进行水质调控、底质调控和精准管控,实现高效集约养殖;在养殖区利用排水渠、闲置塘、水田等构建生态净化渠、沉淀池、生态塘、复合人工湿地和渔农综合种养系统等对养殖尾水进行生态净化处理。
———建设工厂化集约化设施渔业养殖场。按照单个养殖场车间面积达到3万平方米的标准,建设工厂化集约化设施渔业养殖场,重点配备精准投饲、分级计数、起捕采收以及水质监控、尾水处理等设施装备。推广工厂化循环水和鱼菜共生养殖技术模式,通过物理过滤、生物净化、杀菌消毒、脱气增氧等水处理技术集成,实现85%以上养殖水循环利用。
3.建设布局。淡水池塘和工厂化集约化设施渔业养殖场建设区域主要分布在:上海、湖北、湖南、江西、安徽、重庆、四川、贵州、云南、内蒙古、河南、宁夏、陕西、新疆、黑龙江、吉林、以及河北、天津、江苏、浙江、山东、辽宁、广东和广西的内陆地区。海水池塘和工厂化集约化设施渔业养殖场建设区域主要分布在辽宁、天津、河北、山东、江苏、浙江、福建、广东、广西、海南等沿海地区。
(二)建设低洼盐碱地设施渔业养殖场
1.建设目标。加强盐碱水域资源开发利用,积极发展盐碱水设施渔业养殖,建设60个盐碱地设施渔业养殖场,重点加强技术装备集成应用,探索推广“以渔降盐治碱”技术模式,不断拓展渔业发展空间,促进盐碱地有效治理利用。
2.重点建设任务。充分运用水产养殖科技和水土一体化工程技术,科学布局田塘结构,加强技术集成和应用,有效推广盐碱地池塘养殖、“以渔降盐治碱”渔农综合利用模式等,养殖池塘符合标准化池塘要求,养殖尾水做到达标排放或循环利用。
———建设规模与内容。单个池塘10—30亩、集中连片500亩以上,建设盐碱地设施渔业养殖场。配备饲喂、增氧、疫苗注射、起捕采收、分选分级、保质保鲜以及水质监控、水草管护、尾水处理等设施装备。
———适宜养殖品种与模式。选择适宜盐碱地水产养殖品种,包括南美白对虾、河蟹、鲤、草鱼、黄金鲫、梭鱼、罗非鱼、淡水白鲳、加州鲈等。探索推广盐碱地设施水产养殖模式,重点推广盐碱池塘多品种生态高效养殖、盐碱地洗盐排碱水渔业综合利用模式等。
3.建设布局。盐碱地设施渔业养殖场建设主要在东北生态养殖区、华北综合养殖区、西北增效养殖区、华东提质养殖区、西藏生态保育区以及沿黄高质量发展带布局,各地因地制宜选择相应养殖模式。
(三)建设深远海大型智能化养殖渔场
1.建设目标。优化水产养殖空间布局,积极发展深远海设施渔业养殖,建设99个深远海大型智能化养殖场。以重力式网箱、桁架类网箱和养殖工船三类养殖设施为主,加快构建“陆海统筹”深远海养殖产业模式与技术体系,逐步提升我国深远海养殖装备智能化水平,形成海上规模化养殖生产群,有效拓展深远海养殖空间。
2.重点建设任务。利用深远海优质的水质条件和水体交换能力,通过科学选址,合理养殖渔场布局,应用先进鱼类健康养殖技术,结合工程化养殖投喂和信息监测等配套装备,融合物联网、大数据等现代技术和装备,实现鱼类深远海设施养殖工业化高效生产。
———重力式网箱养殖模式。50个40米周长的标准网箱为1个重力式网箱设施渔业养殖场,单个养殖场设计有效养殖水体不低于3万立方米,应用高强度防附着网衣材料,重点配置水上水下监测、自动化精准投喂、网衣清洗、养殖环保等设备。
———桁架类网箱养殖模式。单个网箱设计有效养殖水体不低于1万立方米,应用高强度防附着网衣材料,重点配置远距离饲料传输、自动化投喂、死鱼回收、成鱼自动聚捕、机械化起捕、网衣清洗、养殖鱼类与环境监测、清洁能源配置、避碰设备、安全预警、养殖废弃物收集等设备。
———养殖工船模式。单船舱养结构养殖水体不低于8万立方米,配置远距离饲料传输、自动化投喂、氧气补充、机械化起捕、养殖舱壁清洗、养殖鱼类与环境监测、安全预警和船岸一体化物联网信息系统、养殖废弃物收集、海水制淡、海上冷链物流等生产与环保设施设备。
3.建设布局。综合各海域自然气候条件优化建设布局,黄海海域全年海水温差大,以重力式网箱和养殖工船为主;东海海域受水温和台风影响,以桁架类网箱和养殖工船为主;南海海域台风多发但空间广阔,以岛礁重力式网箱和桁架类网箱及养殖工船多元结合的形式为主。
(四)建设提升沿海渔港基础设施
1.建设目标。在沿海重要渔区和台风路径海域,建设提升60座中心渔港和
80座一级渔港,提高渔港避风等级和渔船安全避风
容量,提升海洋资源开发利用能力,带动渔区产业兴旺发展,打造
沿海渔港经济区。
2.重点建设任务。支持中心渔港和一级渔港建设防波堤、拦沙堤、码头、护岸、港区道路、渔港综合管理设施、卸鱼棚等水陆域建筑物和港池航道锚地疏浚、陆域形成及通讯助航、系泊、监控、供电、照明、给排水、消防、污染防治等配套设施。支持配套建设水产品交易市场、冷藏制冰厂、绳网厂、修船厂、物资供应设施等。
———建设中心渔港。中心渔港年鱼货卸港量不少于8万吨,港内有效掩护水域面积不少于40万平方米,码头长度不少于600米,陆域面积不少于20万平方米,可满足800艘以上大、中、小型渔船停泊、避风和补给需要,渔港综合防风等级达到11级以上。
———建设一级渔港。一级渔港年鱼货卸港量不少于4万吨,港内有效掩护水域面积不少于30万平方米,码头长度不少于400米,陆域面积不少于10万平方米,可满足600艘以上大、中、小型渔船停泊、避风和补给需要,渔港综合防风等级达到11级以上。
3.建设布局。重点在上海、浙江、福建、广东、广西、海南等东南沿海区建设中心渔港47个、一级渔港60个,在辽宁、河北、天津、山东、江苏等黄渤海区建设中心渔港13个、一级渔港20个。
三、保障措施
(一)强化政策支持。各级农业农村部门严格落实《“十四五”全国渔业发展规划》和《全国沿海渔港建设规划(2018—2025年)》等要求,推动设施渔业发展列入地方政府重要议事日程,落实好现行渔业发展相关支持政策,统筹推进项目实施。发展设施渔业多样化融资方式,推动渔业保险扩面增品提标。加强农业农村与财政、科技、生态环保、自然资源等相关部门的沟通协调,形成合力,有效保障设施渔业用地(水)、用海、环保、财政、金融等发展需求,共同推动设施渔业加快发展。
(二)强化科技支撑。依托高等院校、科研院所和骨干企业,整合科研资源,建立研发平台和技术创新联盟,加强设施渔业共性和关键技术研究,重点开展养殖设施装备迭代升级、水质处理、自动精准投喂、远程监测管控、池塘养殖精准管控与高效起捕、深远海大型智能化养殖、工厂化循环水养殖等新装备研发,促进产学研用协同创新。制定完善设施渔业相关技术规范和标准,引导设施渔业规范化发展。加大对设施渔业新型经营主体的扶持力度,强化渔业设施装备知识培训,壮大设施渔业人才队伍。
(三)强化宣传引导。遴选一批先进、高效、适用的设施装备技术,发挥基层水产技术推广体系作用,开展设施渔业养殖技术模式集成和示范推广,打造设施渔业发展样板。总结设施渔业建设中的好经验好做法,充分利用各类媒体资源,创新宣传形式和内容,树立典型,扩大影响,营造推进设施渔业发展的良好社会氛围。
附件4
冷链物流和烘干设施建设专项实施方案
(2023—2030年)
一、总体要求
(一)发展思路。以打通设施农业产后的痛点堵点为导向,以建设提升产地仓储保鲜冷链物流设施和粮食减损绿色烘干设施为重点,加快谋划实施一批重点项目,全面补齐设施农业产业链配套设施装备短板,有效减少粮食和“菜篮子”产品的产后损失和流通环节浪费,为构建双循环新格局提供有力支撑。
(二)目标任务。到2025年,重点建设3.5万座仓储保鲜设施、250座产地冷链集配中心,实现新增产地冷链物流设施库容1000万吨以上;补上粮食产地烘干设施装备短板,粮食产地烘干能力达到65%。
到2030年,累计建成6万座仓储保鲜设施、500座产地冷链集配中心,持续完成一批老旧粮食烘干中心(点)改造提升,带动全国累计新增产地冷链物流设施库容4400万吨以上,鲜活农产品产后损失率显著降低。
二、建设重点
(一)建设提升产地仓储保鲜设施
1.建设目标。在重点镇和中心村,按照经济适用、规模适度、节能环保的要求,布局建设6万座产地仓储保鲜设施,新增产地仓储保鲜库容约2100万吨,实现生鲜农产品择期销售、减损增效。
2.重点建设任务。聚焦农产品产地“最先一公里”冷链物流设施短板,结合实际需要在田间地头建设一批具备保鲜、预冷等功能的小型、移动式仓储设施。
———预冷冷却设施设备。建设强制通风预冷、差压预冷和真空预冷等果蔬预冷设施设备,降低田间热和呼吸热;建设预冷库、冰水预冷机等肉类冷却设施设备,降低畜禽胴体温度。
———冻结设施设备。建设速冻库,配置速冻设备,将产品中心温度迅速降至—18°C或以下,保持农产品营养品质。
———机械冷藏库。采用土建式或装配式建筑结构,配备机械制冷设备,建设高温冷库、低温冷库,增强贮藏能力,提高农产品供应质量。
———气调冷藏库。建设调节控制温度、湿度以及氧气、二氧化碳、乙烯等气体的气调冷藏库,配置相关气调设备,实现温湿度和气体成分精准有效控制。
———其他配套设施设备。建设商品化处理设施配备必要的称量、清洗、分级、分切、输送、检测以及供配电等设备提升农产品产地商品化处理能力。
3.建设布局。主要布局在设施农业优势产区,其中东北地区建设产地仓储保鲜设施5900个、黄淮海地区建设25000个、长江中下游地区建设7700个、西南地区建设7000个、西北地区建设7400个、华南地区建设7000个。
(二)建设产地冷链集配中心
1.建设目标。在县域重要流通节点,按照区位优势突出、服务功能衔接的要求,布局建设500个产地冷链集配中心,增强产地冷链物流综合服务能力。
2.重点建设任务。建设一批集集货、预冷、分选、加工、冷藏、发货、检测、收储、信息等功能于一体的产地冷链集配中心,提高农产品产后集散和商品化处理效率。
———主体依托型产地冷链集配中心。主要依托农业社会化服务组织、龙头企业、国有农场、流通企业等主体,重点强化仓储保鲜、集散分销及商品化处理等服务能力,建设规模适中的产地冷链集配中心。
———园区依托型产地冷链集配中心。主要依托现代农业产业园、加工物流园、电商孵化园等产地园区和农业现代化示范区,重点改造公共冷库设施条件,完善数字化产地仓等设施功能,拓展园区冷链物流服务内容,建设具有平台功能的产地冷链集配中心。
———渠道依托型产地冷链集配中心。主要依托供销合作社、邮政快递、生鲜电商等渠道,发挥规模、运营、品牌、技术、网络等优势,共建共享共用一批产地冷链集配中心。
3.建设布局。主要布局在设施农业优势产区的县域重要物流节点,其中东北地区建设产地冷链集配中心50个、黄淮海地区建设180个、长江中下游地区建设80个、西南地区建设60个、西北地区建设50个、华南地区建设80个。
同时,加强与相关部门协调配合,以提高跨区域流通效率为目标,积极推动建设具有引领产业、辐射城乡和设施农产品应急保供等能力的农产品骨干冷链物流基地,形成链接城乡农产品流通的关键枢纽,助力产地冷链物流规模化、通道化、网络化运行。
(三)实施粮食减损绿色烘干设施提升项目
1.建设目标。推进粮食产地烘干能力建设,全面补上粮食产地烘干设施装备短板,持续推进老旧烘干设施装备更新换代、智能化升级、清洁能源改造等,全国粮食产地烘干能力达到65%,烘干能力基本满足全国粮食产地烘干需求。
2.重点建设任务。各地结合实际,构建烘干点与烘干中心相结合的粮食产地烘干体系。烘干点主要完成单一烘干作业;烘干中心除烘干作业外,还应具备一定的产地仓储能力。
———建设标准化的粮食烘干中心(点)。烘干点建设内容包括粮食烘干机和配套的清选机、皮带输送机、提升机、除尘系统以及烘干厂区房等,主要以南方稻谷为烘干对象,配备批次处理量50吨以下的单套循环式烘干机。烘干中心建设内容包括粮食烘干机和配套的清选机、烘前仓、烘后仓、皮带输送机、提升机、除尘系统、仓储设施以及烘干厂区房等,其中,配备组合式循环式烘干机的,批次处理量应50吨以上;配备连续式烘干机的,日处理量应100吨以上。
———分品种、分区域、分规模选择适配的粮食烘干设施。东北地区:以烘干中心为主,玉米、大豆产区烘干中心按服务面积10000亩、20000亩、50000亩以上三种规模布局;水稻产区烘干中心按服务面积5000—8000亩布局。玉米、小麦和大豆重点推广连续式烘干机;水稻以连续式烘干机为主、循环式烘干机为辅,适度发展烘储一体化储粮仓。黄淮海地区:玉米、小麦和大豆产区以烘干中心为主,按服务面积2000—3000亩、5000亩以上两种规模布局;稻麦区烘干点按服务面积300—500亩布局,烘干中心按服务面积600—1000亩和2000亩以上两种规模布局。玉米、小麦和大豆以连续式烘干机为主、循环式烘干机为辅,适度发展烘储一体化储粮仓;小麦与水稻轮作区域重点发展循环式烘干机。长江中下游地区:烘干点按服务面积300—500亩布局,烘干中心按服务面积1500—2000亩和5000亩以上两种规模布局。水稻和小麦重点发展循环式烘干机。西南地区:烘干点按服务面积100—200亩、300—500亩两种规模布局,烘干中心按服务面积1000亩以上布局。水稻重点发展循环式烘干机;小麦和玉米以循环式烘干机为主,连续式烘干机为辅;丘陵山区发展小型循环式烘干机和多功能箱式烘干机。西北地区:以烘干中心为主,按服务面积2000—3000亩和5000亩以上两种规模布局。小麦和玉米以连续式烘干机为主,鼓励发展烘储一体化烘储仓。华南地区:烘干点按服务面积300—500亩布局,烘干中心按服务面积1500—2000亩和5000亩以上两种规模布局。水稻重点发展循环式烘干机,丘陵山区发展小型循环式烘干机和多功能箱式烘干机。针对粮食产地储藏时间短的特点,北方地区储藏以钢板仓为主、简易房式仓为辅,南方地区以房式仓为主、钢板仓为辅。
———强化节能、高效、低碳烘干设施装备推广应用。加快现有粮食烘干机环保节能升级改造,因地制宜采用热泵、电加热、生物质燃料、天然气和太阳能等热源,开发创新利用自然空气、太阳能的新型粮食烘储一体化技术,降低烘干作业成本,提高设备使用率和粮食储藏增值能力。加快与烘干仓储设施设备配套的环保型清理、输送、除尘设备和多功能粮情测控装置的研发推广应用,促进粮食烘干仓储适配技术绿色发展。
三、保障措施
(一)加大投入保障。用好现有支持政策,加强粮食烘干能力建设。按规定按程序将粮食烘干成套设施装备纳入农机新产品补贴试点范围,提升烘干能力。拓展冷链物流与烘干设施建设投融资渠道,鼓励银行业金融机构等对符合条件的企业加大融资支持力度,完善配套金融服务。按规定对新型农业经营主体投资建设冷链物流与烘干设施予以信贷担保支持。
(二)完善配套政策。在严格落实耕地和永久基本农田、生态保护红线、城镇开发边界三条控制线基础上,统筹做好烘干与冷链物流设施布局建设与国土空间等相关规划衔接,保障合理用地需求。物流企业冷库仓储用地符合条件的,按规定享受城镇土地使用税优惠政策。严格落实鲜活农产品运输“绿色通道”政策。完善烘干中心(点)环保评估,允许其在应急救灾烘干作业时使用清洁燃煤、生物质等固体燃料。
(三)强化项目管理。制定农产品产地仓储保鲜与烘干设施建设管理办法,严格规范项目管理,提高财政资金使用效率。严格执行相关建设标准和规范,确保工程建设质量。加强产地冷链物流与烘干设施建后管护,鼓励各类市场主体开展冷链物流与烘干社会化管护服务,探索物业化“管”、产业化“用”。对项目建设和运行适时开展科学评价,及时发现和解决存在的问题。
本文转载自:农业农村部计划财务司原文
—END—
免责声明:以上内容由中农四方整理编辑,转载需注明!部分图文来源于互联网及公众平台,内容仅供各位学习参考,如有侵犯版权请告知,我们将及时删除!

美丽乡村、规划设计、农业嘉年华、农业产业园、智慧农业