5月9日,贵州省自然资源厅召开的新闻通气会表示,为做好贵州省设施农业用地管理,贵州省自然资源厅和贵州省农业农村厅日前联合下发《关于设施农业用地管理有关问题的通知》(以下简称《通知》),从合理界定用地范围、合理控制用地规模、明确用地管理要求、规范用地使用程序、加强用地服务监管五个方面对设施农业用地作了明确,促进农业现代化健康有序发展。
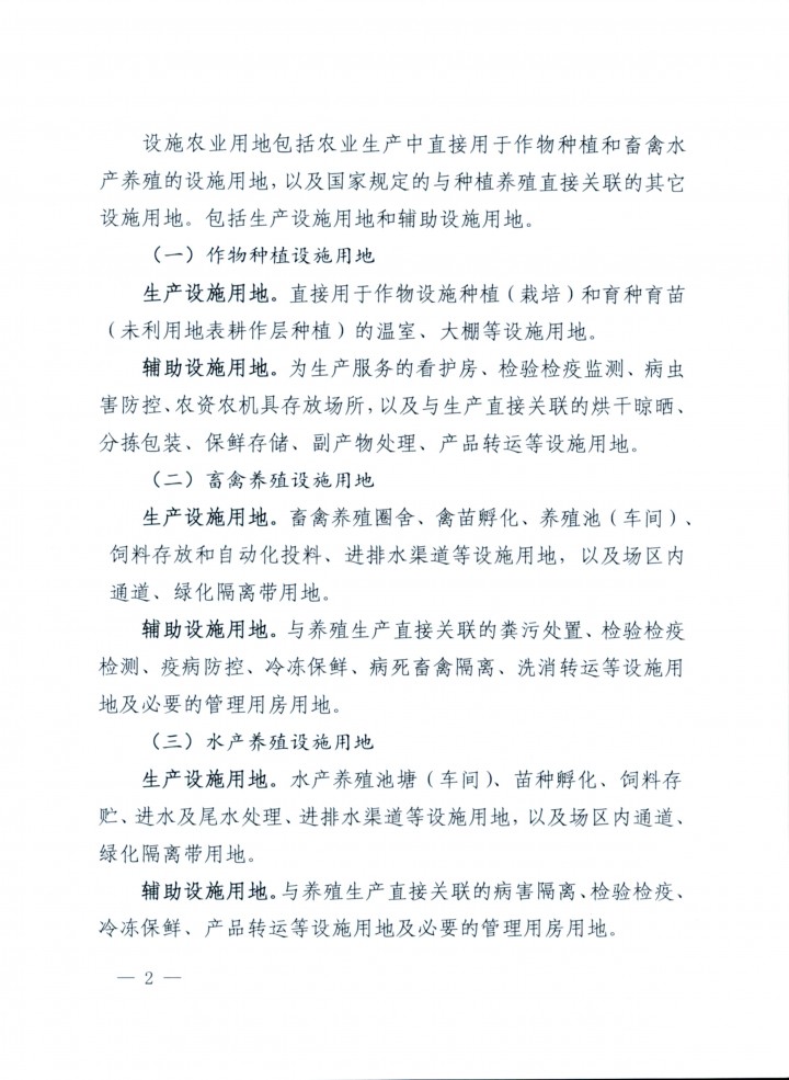
《通知》对设施农业用地范围的做出更准确界定:设施农业用地包括农业生产中直接用于作物种植和畜禽水产养殖的设施用地,按照生产设施用地和辅助设施用地对作物种植设施用地、畜禽养殖设施用地、水产养殖设施用地三类进行范围界定。
以农业为依托的休闲观光度假场所、各类庄园、酒庄、农家乐;各类农业园区中涉及建设餐饮、住宿、会议、停车场、农产品加工及交易、科研、展销等用地;畜禽屠宰、肉类和蛋奶加工等用地要依法依规按建设用地管理。
关于设施农业用地规模的设定,《通知》明确指出,对生产设施用地规模根据种植(养殖)规模,按照国家及农业行业标准合理确定。进行作物设施种植(栽培)和育种育苗的,辅助设施用地规模控制在种植设施用地面积的6%以内;从事规模化作物种植的,辅助设施用地规模控制在作物种植面积的3%以内。

在设施农业用地管理要求上,《通知》明确规定设施农业用地不再使用的,经营者必须按用地协议恢复原用途。设施农业用地被非农建设占用的,应依法办理建设用地审批手续,原地类为耕地的,应落实占补平衡。
涉及使用永久基本农田的,由乡镇政府报县级自然资源主管部门,县级自然资源主管部门会同农业农村主管部门对使用永久基本农田的必要性和补划的可行性进行论证,出具是否同意使用的意见,需补划永久基本农田的,由乡镇政府组织编制补划方案,按照数量相等、质量相当的原则在永久基本农田储备区中进行补划,补划方案经县级自然资源主管部门和农业农村主管部门同意后,方可动工建设。未经同意的,不得动工建设,不得用地备案。

关于设施农业用地的使用程序,《通知》主要从设施农业用地选址、签订设施用地协议、用地协议备案和备案信息汇交四个方面明确了设施农业用地的取得程序,明确了县级人民政府、县级自然资源主管部门和农业农村主管部门、乡镇政府、村集体经济组织、经营者的责任义务。强调了设施建设应尽量利用荒山荒坡等未利用地和农村集体建设用地,尽量避免占用坝区耕地。
在加强设施农业用地的服务与监管上,《通知》明确由乡镇政府和农村集体经济组织承担设施农业用地管理的直接责任,县级自然资源主管部门和农业农村主管部门承担设施农业用地管理的主体责任,市级自然资源主管部门和农业农村主管部门承担设施农业用管理的监督指导责任,省级自然资源主管部门和农业农村主管部门通过遥感监测等技术手段加强设施农业用地监管。
附原文件








来源:贵州省自然资源厅、贵州省农业农村厅