近年来,国家密集部署乡村振兴与农业现代化工作,推动形成了一批具有示范引领作用的农业现代化示范区。从田间地头的智慧升级到产业园区的集群发力,农业现代化正日益成为乡村振兴的核心引擎。
2025年10月,农业农村部审议通过《国家乡村振兴示范县创建工作方案》和《国家农业现代化示范区创建工作方案》,再次明确了示范区作为推进农业农村现代化的重要载体地位。

我们将通过十个关键问题,系统梳理示范区的创建背景、类型、任务与前景,深入解读政策方向与实践路径,看农业现代化如何为中国式现代化筑牢“三农”根基。
1、什么是国家农业现代化示范区?
党的十九届五中全会提出建设农业现代化示范区,2021 年中央一号文件将其作为推进农业现代化的重要抓手。围绕提高农业产业体系、生产体系、经营体系现代化水平,以县(市、区)为单位开展创建,目标到 2025 年创建 500 个左右示范区,形成梯次推进农业现代化的格局。
2、国家农业现代化示范区类型
常见类型分为五种,适配不同区域资源禀赋:
01.粮食产业示范区:
布局于东北平原、黄淮海平原、长江中下游平原等粮食主产
02.优势特色产业示范区:
集中在南方丘陵山区、特色农产品优势区
03.都市农业
与智慧农业示范区:
主要位于大中城市郊区、东部沿海发达地区
04.高效旱作农业示范区:
适配西北及长城沿线区、青藏高原等生态脆弱地区
05.“小而精”
特色产业示范区:
重点覆盖脱贫地区
3、背景和意义是什么?
背景
全面建成小康社会后,三农工作重心转向全面推进乡村振兴。习近平总书记强调,没有农业现代化,国家现代化是不完整、不全面、不牢固的。推进农业现代化需以示范区为抓手,探索机制与路径,积累实践经验。
意义:
1、探索差异化发展模式,立足各地资源禀赋形成可复制可推广的建设路径。
2、撬动多元投入,将人、地、钱等先进要素引入现代农业,构建长效发展机制。
3、建立政府推动、上下联动、社会支持的工作体系,凝聚多方参与合力。
4、统筹农业现代化与农村现代化,实现产业、基础设施、公共服务协同推进。

4、创建任务是什么?
重点推行农业设施化、园区化、融合化、绿色化、数字化:

农业设施化:加强设施装备建设,提升农业产出水平和效率。
农业园区化:推进产业集聚,优化布局,实现产业与乡村相融。
农业融合化:打造完整产业链,培育融合主体,创新利益联结方式。
农业绿色化:发展生态循环农业,强化资源保护与质量安全监管。
农业数字化:推进新一代信息技术在农业领域的融合应用,发展智慧农业。
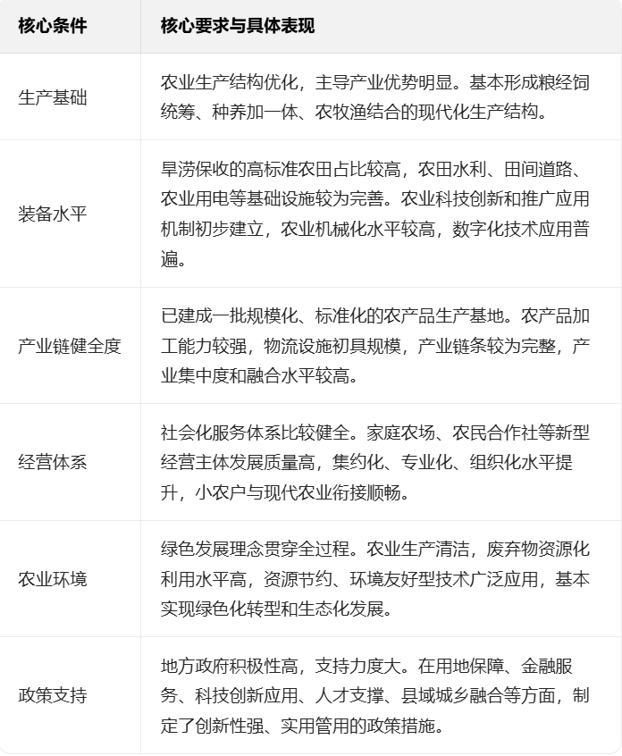
5、创建标准与条件是什么?

6、创建目标是什么?
每批创建 100 个示范县和示范区,到 2025 年累计创建 500 个左右。创建指标分为三类:
基础性指标:突出普惠性,保障各地至少有 1 个创建指标。
政策性指标:聚焦粮食安全,对 10 个产粮大省各增加 1 个指标。
竞争性指标:全国范围内综合评选,择优创建。
7、创建方向是什么?
首批优先选择基础条件好的县(市),重点支持优势特色产业集群、国家现代农业产业园等项目所在地。
第二批起逐步拓宽范围,吸纳发展潜力足、政府积极性高、保障有力的县(市),形成梯次创建格局。
8、认定流程是什么?
按照 “先创后认、严格评审、动态管理” 要求,分三步开展:
1、县级申请→省级遴选→省级政府同意→中央部门批准,确定创建名单。
2、农业农村部、财政部、国家发展改革委每 2 年组织一次评审认定,通过者授予 “创建单位” 称号。
3、创建单位达到标准并验收通过后,授予 “国家农业现代化示范区” 称号。
9、创建的现状如何?
截至目前,三批共计 300 个示范区已公布创建名单:
2021 年首批 100 个,覆盖全国 31 个省(区、市)及新疆生产建设兵团、北大荒农垦集团。
2022 年第二批 100 个,进一步扩大示范覆盖范围。
2023 年第三批 100 个,持续完善梯次推进格局。

10、有哪些政策支持?
强化规划布局,健全扶持政策,引导资源要素更多向示范区集聚。
统筹财政资金,优先支持重点项目所在地创建。
用好土地出让收益、政府专项债等资金,加大创建支持。
创新金融服务,推送金融需求清单,引导资金向示范区倾斜。
强化用地保障,新增建设用地重点支持示范区重大项目,盘活农村闲置建设用地。
国家农业现代化示范区是推进农业农村现代化的重要抓手。通过分区分类探索不同区域的农业现代化路径,目前全国已创建300个示范区,在夯实粮食安全根基、促进产业融合发展、推动科技创新应用等方面取得了显著成效。
结语

在这一进程中,中农四方积极参与国家农业现代化示范区规划设计与建设运营,为国家级农业现代化示范区提供从策划、设计、建设到运营的全链条服务。公司深耕休闲农旅多年,善于将创意主题转化为可感知、可参与、可运营的农旅融合产品,精准把握农业与科技、农业与文旅的结合点。
未来,中农四方公司将继续发挥自身优势,深度参与国家农业现代化示范区建设,为推动中国特色农业现代化、实现乡村振兴与农业强国目标贡献专业力量。